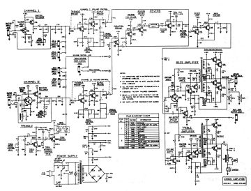
Gibson Schematics, Service
manual or circuit diagram £1.80 (~ $2.20 or €2.10)

Schematics
Search
Valve
Data
Transistor
Data
Contact
Information
Free
Radio Books
Privacy
Policy

Trustpilot
5 Star Trust Pilot

Click on a blue link in the search results for a bigger image and to order your Gibson schematic

647 Gibson models listed

Model
Click to Order!
Year Book/
Source
File Type/
Volume
Page/
Ext
Preview/
Status
Gibson 101999FileGibson-Electar Tube 10_10-1999.AmpAmplifiergifthumb
Gibson 212 ;POOR-GMSGMS 1Amplifier466thumb
Gibson 308A1978FileGibson_Moog-L5_BB King_Ronnie Montrose_Ty Tabor
_L7_L9_L11_308A_309A_312A_313A ;Lab Series-1978
.Amp
Amplifierpdfthumb
Gibson 309A1978FileGibson_Moog-L5_BB King_Ronnie Montrose_Ty Tabor
_L7_L9_L11_308A_309A_312A_313A ;Lab Series-1978
.Amp
Amplifierpdfthumb
Gibson 3100 S ;50 Watt-GMSGMS 1Amplifier426thumb
Gibson 312A1978FileGibson_Moog-L5_BB King_Ronnie Montrose_Ty Tabor
_L7_L9_L11_308A_309A_312A_313A ;Lab Series-1978
.Amp
Amplifierpdfthumb
Gibson 313A ;Lab Series1978FileGibson_Moog-L5_BB King_Ronnie Montrose_Ty Tabor
_L7_L9_L11_308A_309A_312A_313A ;Lab Series-1978
.Amp
Amplifierpdfthumb
Gibson 60RV2000FileGibson-60RV_Super Goldtone 60RV_Super Goldtone 60
Watt-2000.Amp
Amplifierpdfthumb
Gibson 800 2B ;POOR-GMSGMS 1Amplifier481thumb
Gibson 800 2G ;POOR-GMSGMS 1Amplifier481thumb
Gibson 800 5 ;POOR-GMSGMS 1Amplifier481thumb
Gibson 800 8 ;POOR-GMSGMS 1Amplifier473thumb
Gibson 800 8-FileGibson-800 8_800 G.GMS.Amp.poorAmplifierpdfthumb
Gibson 800 B ;POOR-GMSGMS 1Amplifier481thumb
Gibson 800 G-FileGibson-800 8_800 G.GMS.Amp.poorAmplifierpdfthumb
Gibson 800G ;POOR-GMSGMS 1Amplifier473thumb
Gibson Apollo ;GA 95-GMSGMS 1Amplifier275thumb
Gibson Apollo-FileGibson-GA 95_Apollo.AmpAmplifierpdfthumb
Gibson Artist Bass-FileGibson-RD77_Artist Bass_Artist Guitar.AmpAmplifiergifthumb
Gibson Artist Guitar-FileGibson-RD77_Artist Bass_Artist Guitar.AmpAmplifiergifthumb
Gibson Atlas 4 ;Atlas IV Bass Amp-GMSGMS 1Amplifier293thumb
Gibson Atlas 4 Medalist-FileGibson-Atlas IV_Atlas 4_Atlas IV Medalist_Atlas
4 Medalist.Amp
Amplifierpdfthumb
Gibson Atlas 4-FileGibson-Atlas IV_Atlas 4_Atlas IV Medalist_Atlas
4 Medalist.Amp
Amplifierpdfthumb
Gibson Atlas IV Medalist-FileGibson-Atlas IV_Atlas 4_Atlas IV Medalist_Atlas
4 Medalist.Amp
Amplifierpdfthumb
Gibson Atlas IV-FileGibson-Atlas IV_Atlas 4_Atlas IV Medalist_Atlas
4 Medalist.Amp
Amplifierpdfthumb
Gibson Atlas Medalist ;Bass Amp-GMSGMS 1Amplifier297thumb
Gibson Atlas Medalist-FileGibson-Atlas Medalist.AmpAmplifierpdfthumb
Gibson BA 15RV ;Reverb-GMSGMS 1Amplifier122thumb
Gibson BA15RV-FileGibson-BA15RV.AmpAmplifierpdfthumb
Gibson Bass50-FileGibson_Kalamazoo-Bass50.AmpAmplifierpdfthumb
Gibson BAT4-FileGibson-BAT4.AmpAmplifierpdfthumb
Gibson BB King1978FileGibson_Moog-L5_BB King_Ronnie Montrose_Ty Tabor
_L7_L9_L11_308A_309A_312A_313A ;Lab Series-1978
.Amp
Amplifierpdfthumb
Gibson Bell 15RV ;Reverb-GMSGMS 1Amplifier122thumb
Gibson Bell 30 ;GA 78-GMSGMS 1Amplifier239thumb
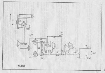
Gibson BR 11960GMSGMS 1Amplifier35thumb
Gibson BR 41960GMSGMS 1Amplifier39thumb
Gibson BR 61960GMSGMS 1Amplifier43thumb
Gibson BR 6F1960GMSGMS 1Amplifier44thumb
Gibson BR 91960GMSGMS 1Amplifier45thumb
Gibson BR1-FileGibson-BR1.AmpAmplifierpdfthumb
Gibson BR11960FileGibson-BR1_BR3_BR4_BR6_BR6F_BR9-1960.AmpAmplifierpdfthumb
Gibson BR3-FileGibson-BR3.AmpAmplifierpdfthumb
Gibson BR31960FileGibson-BR1_BR3_BR4_BR6_BR6F_BR9-1960.AmpAmplifierpdfthumb
Gibson BR4-FileGibson-BR4.AmpAmplifierpdfthumb
Gibson BR41960FileGibson-BR1_BR3_BR4_BR6_BR6F_BR9-1960.AmpAmplifierpdfthumb
Gibson BR6-FileGibson-BR6.AmpAmplifierpdfthumb
Gibson BR6-FileGibson-BR6.Amp.2Amplifierpdfthumb
Gibson BR6-FileGibson-BR6.Amp.3Amplifierpdfthumb
Gibson BR61960FileGibson-BR1_BR3_BR4_BR6_BR6F_BR9-1960.AmpAmplifierpdfthumb
Gibson BR6F-FileGibson-BR6F.AmpAmplifierpdfthumb
Gibson BR6F1960FileGibson-BR1_BR3_BR4_BR6_BR6F_BR9-1960.AmpAmplifierpdfthumb
Gibson BR91953FileGibson-BR9-1953.AmpAmplifierpdfthumb
Gibson BR91953FileGibson-BR9-1953.Amp.2Amplifierpdfthumb
Gibson BR91953FileGibson-BR9-1953.GMS.AmpAmplifierpdfthumb
Gibson BR91960FileGibson-BR1_BR3_BR4_BR6_BR6F_BR9-1960.AmpAmplifierpdfthumb
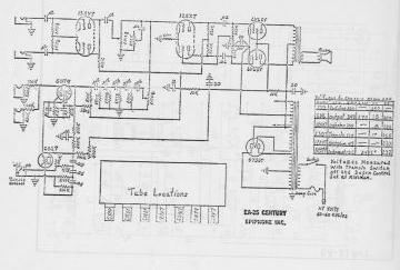
Gibson Century ;EA 25 POOR-GMSGMS 1Amplifier361thumb
Gibson Century-FileGibson-EA25_Century.AmpAmplifierpdfthumb
Gibson Clavioline Keyboard-FileGibson-Clavioline Keyboard0pdfthumb
Gibson Clavioline Stereo-FileGibson-Clavioline Stereo.AmpAmplifierpdfthumb
Gibson Clavioline-FileGibson-Clavioline.AmpAmplifierjpgthumb
Gibson Clavioline-FileGibson-Clavioline.Amp.1Amplifierpdfthumb
Gibson Clavioline-FileGibson-Clavioline.Amp.2Amplifierpdfthumb
Gibson Clavoline-GMSGMS 1Amplifier48thumb
Gibson Comet ;EA 32RVT-GMSGMS 1Amplifier371thumb
Gibson Constellation ;EA 71 POOR-GMSGMS 1Amplifier400thumb
Gibson Constellation 5 ;EA 71 POOR-GMSGMS 1Amplifier396thumb
Gibson Country Western ;GA 70-GMSGMS 1Amplifier211thumb
Gibson Crest-FileGibson-GA 5_Crest.AmpAmplifierpdfthumb
Gibson Crestline-FileGibson-GA 40T_Crestline.AmpAmplifierpdfthumb
Gibson Crestline-FileGibson-GA 40T_Crestline.Amp.2Amplifierjpgthumb
Gibson Crestline-FileGibson-GA 77RVT_Crestline.Amp.1Amplifierpdfthumb
Gibson Crestline-FileGibson-GA 77RVT_Crestline.Amp.2Amplifierpdfthumb
Gibson Deluxe Epiphone ;EA 10-GMSGMS 1Amplifier345thumb
Gibson Devon ;EA 35-GMSGMS 1Amplifier379thumb
Gibson Devon trem-FileGibson-EA35T_Devon trem.AmpAmplifierpdfthumb
Gibson Devon Tremelo ;EA 35T-GMSGMS 1Amplifier383thumb
Gibson Devon-FileGibson-EA35_Devon.AmpAmplifierpdfthumb
Gibson Double Stereo-FileGibson-EB2_Double Stereo.AmpAmplifierpdfthumb
Gibson Duo Medalist ;POOR-GMSGMS 1Amplifier314 493thumb
Gibson Duo Medalist 20-FileGibson-Duo Medalist 20.AmpAmplifierpdfthumb
Gibson Duo Medalist A-FileGibson-Duo Medalist_Duo Medalist A.AmpAmplifierpdfthumb
Gibson Duo Medalist A-FileGibson-Duo Medalist_Duo Medalist A.Amp.2Amplifierjpgthumb
Gibson Duo Medalist-FileGibson-Duo Medalist.AmpAmplifierpdfthumb
Gibson Duo Medalist-FileGibson-Duo Medalist_Duo Medalist A.AmpAmplifierpdfthumb
Gibson Duo Medalist-FileGibson-Duo Medalist_Duo Medalist A.Amp.2Amplifierjpgthumb
Gibson EA 10 ;Deluxe Epiphone-GMSGMS 1Amplifier345thumb
Gibson EA 12RVT ;Futura-GMSGMS 1Amplifier346thumb
Gibson EA 15RVT ;Zephyr POOR-GMSGMS 1Amplifier352thumb
Gibson EA 16RVT ;Regent-GMSGMS 1Amplifier356thumb
Gibson EA 22RVT ;Regent-GMSGMS 1Amplifier360thumb
Gibson EA 25 ;Century POOR-GMSGMS 1Amplifier361thumb
Gibson EA 26RVT ;Electra POOR-GMSGMS 1Amplifier362thumb
Gibson EA 28RVT ;Pathfinder-GMSGMS 1Amplifier366thumb
Gibson EA 28RVT-FileGibson-EA 28RVT_Pathfinder.GMS.AmpAmplifierpdfthumb
Gibson EA 30 ;Triumph-GMSGMS 1Amplifier370thumb
Gibson EA 300RVT ;Embassy-GMSGMS 1Amplifier404thumb
Gibson EA 32RVT ;Comet-GMSGMS 1Amplifier371thumb
Gibson EA 33RVT ;Galaxie-GMSGMS 1Amplifier375thumb
Gibson EA 35 ;Devon-GMSGMS 1Amplifier379thumb
Gibson EA 35T ;Devon Tremelo-GMSGMS 1Amplifier383thumb
Gibson EA 4T ;Emperor POOR-GMSGMS 1Amplifier324thumb
Gibson EA 4Tl ;Emperor POOR-GMSGMS 1Amplifier324thumb
Gibson EA 50 ;Pacemaker-GMSGMS 1Amplifier387thumb
Gibson EA 500T ;Embassy-GMSGMS 1Amplifier408thumb
Gibson EA 50T ;Pacemaker Tremelo-GMSGMS 1Amplifier389thumb
Gibson EA 5RVT ;Emperor-GMSGMS 1Amplifier328thumb
Gibson EA 65 ;Rivoli-GMSGMS 1Amplifier391thumb
Gibson EA 6T ;Emperor POOR-GMSGMS 1Amplifier324thumb
Gibson EA 70 ;Bass Amp-GMSGMS 1Amplifier395thumb
Gibson EA 71 ;Constellation V Bass Amp POOR-GMSGMS 1Amplifier396thumb
Gibson EA 72 ;Constellation Bass Amp POOR-GMSGMS 1Amplifier400thumb
Gibson EA 7P ;The Professional POOR-GMSGMS 1Amplifier334thumb
Gibson EA 8P ;The Professional POOR-GMSGMS 1Amplifier340thumb
Gibson EA12RVT-FileGibson-EA12RVT.AmpAmplifierjpgthumb
Gibson EA12RVT-FileGibson-EA12RVT_Futura.AmpAmplifierpdfthumb
Gibson EA15RVT-FileGibson-EA15RVT.AmpAmplifierjpgthumb
Gibson EA16RVT-FileGibson-EA16RVT.AmpAmplifierjpgthumb
Gibson EA25-FileGibson-EA25_Century.AmpAmplifierpdfthumb
Gibson EA26RVT-FileGibson-EA26RVT.AmpAmplifierjpgthumb
Gibson EA28RVT-FileGibson-EA28RVT_pathfinder.AmpAmplifierpdfthumb
Gibson EA30-FileGibson-EA30_Triumph.AmpAmplifierpdfthumb
Gibson EA35-FileGibson-EA35_Devon.AmpAmplifierpdfthumb
Gibson EA35T-FileGibson-EA35T_Devon trem.AmpAmplifierpdfthumb
Gibson EA50-FileGibson-EA50_Pacemaker.AmpAmplifierpdfthumb
Gibson EA5RVT-FileGibson-EA5RVT_Emperor.AmpAmplifierpdfthumb
Gibson EA65-FileGibson-EA65_Rivoli.AmpAmplifierpdfthumb
Gibson EA70-FileGibson-EA70.AmpAmplifierpdfthumb
Gibson EB0-FileGibson-EB0.AmpAmplifierpdfthumb
Gibson EB1-FileGibson-EB1.AmpAmplifierpdfthumb
Gibson EB2-FileGibson-EB2.AmpAmplifierpdfthumb
Gibson EB2-FileGibson-EB2_Double Stereo.AmpAmplifierpdfthumb
Gibson EB2D-FileGibson-EB2D.AmpAmplifierpdfthumb
Gibson EB3 1-FileGibson-EB3 1.AmpAmplifierpdfthumb
Gibson EB3 2-FileGibson-EB3 2.AmpAmplifierpdfthumb
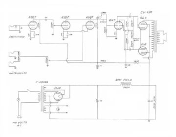
Gibson EH 100 ;6V6 Version1936FileGibson-EH 100 ;6V6 Version-1936.AmpAmplifierpdfthumb
Gibson EH 100 ;A2 Version1936FileGibson-EH 100 ;A2 Version-1936.AmpAmplifierpdfthumb
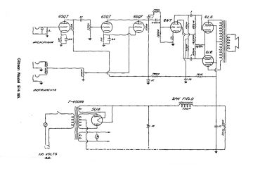
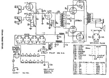
Gibson EH 100-GMSGMS 1Amplifier12thumb
Gibson EH 125-GMSGMS 1Amplifier16thumb
Gibson EH 1251940FileGibson-EH 125-1940.AmpAmplifierpdfthumb
Gibson EH 150 ;Early Version-FileGibson-EH 150 ;Early Version.AmpAmplifierpdfthumb
Gibson EH 150 ;Later Version-FileGibson-EH 150 ;Later Version.AmpAmplifierpdfthumb
Gibson EH 1501941FileGibson-EH 150-1941.AmpAmplifierpdfthumb
Gibson EH 160-GMSGMS 1Amplifier25thumb
Gibson EH 1601938FileGibson-EH 160-1938.Amp.poorAmplifierpdfthumb
Gibson EH 185-GMSGMS 1Amplifier29thumb
Gibson EH 1851939FileGibson-EH 185-1939.AmpAmplifierpdfthumb
Gibson EH 195-GMSGMS 1Amplifier31thumb
Gibson EH100-FileGibson-EH100.AmpAmplifierpdfthumb
Gibson EH100-FileGibson-EH100.Amp.2Amplifierpdfthumb
Gibson EH125-FileGibson-EH125.AmpAmplifierpdfthumb
Gibson EH125-FileGibson-EH125.Amp.2Amplifierpdfthumb
Gibson EH150-FileGibson-EH150.AmpAmplifierpdfthumb
Gibson EH150-FileGibson-EH150.Amp.2Amplifierpdfthumb
Gibson EH160-FileGibson-EH160.AmpAmplifierpdfthumb
Gibson EH160-FileGibson-EH160.Amp.2Amplifierpdfthumb
Gibson EH185 ;with 6J7 PreAmp-FileGibson-EH185 ;with 6J7 PreAmp.AmpAmplifierpdfthumb
Gibson EH185 ;with 6J7 PreAmp-FileGibson-EH185 ;with 6J7 PreAmp.Amp.2Amplifierpdfthumb
Gibson EH185 ;with 6SQ7 PreAmp-FileGibson-EH185 ;with 6SQ7 PreAmp.AmpAmplifierpdfthumb
Gibson EH195-FileGibson-EH195.AmpAmplifierpdfthumb
Gibson Electar Tube 101999FileGibson-Electar Tube 10_10-1999.AmpAmplifiergifthumb
Gibson Electra ;EA 26RVT POOR-GMSGMS 1Amplifier362thumb
Gibson Embassy ;EA 300RVT-GMSGMS 1Amplifier404thumb
Gibson Emperor ;EA 5RVT-GMSGMS 1Amplifier328thumb
Gibson Emperor ;POOR EA4T EA4TL EA6T-GMSGMS 1Amplifier324thumb
Gibson Emperor-FileGibson-EA5RVT_Emperor.AmpAmplifierpdfthumb
Gibson Ensemble ;GA 861960GMSGMS 1Amplifier266thumb
Gibson Ensemble-FileGibson-GA 86_Ensemble.Amp.1Amplifierpdfthumb
Gibson Ensemble-FileGibson-GA 86_Ensemble.Amp.2Amplifierpdfthumb
Gibson Ensemble-FileGibson-GA 86_Ensemble.Amp.3Amplifierpdfthumb
Gibson Epiphone Studio 102000FileGibson-Epiphone Studio 10-20000jpgthumb
Gibson Explorer ;GA 15RVT-GMSGMS 1Amplifier125thumb
Gibson Explorer ;GA 18T-GMSGMS 1Amplifier136thumb
Gibson Falcon ;GA 19RVT-GMSGMS 1Amplifier140thumb
Gibson Falcon 3 ;Falcon III POOR-GMSGMS 1Amplifier461thumb
Gibson Falcon-FileGibson-Falcon.AmpAmplifierpdfthumb
Gibson Falcon-GMSGMS 1Amplifier316thumb
Gibson Futura ;EA 12RVT-GMSGMS 1Amplifier346thumb
Gibson Futura-FileGibson-EA12RVT_Futura.AmpAmplifierpdfthumb
Gibson G10-FileGibson-G10_G20_G30.AmpAmplifierpdfthumb
Gibson G100A-FileGibson-G100A.AmpAmplifierpdfthumb
Gibson G105-FileGibson-G105.AmpAmplifierpdfthumb
Gibson G20-FileGibson-G10_G20_G30.AmpAmplifierpdfthumb
Gibson G20A-FileGibson-G20A_G30A.AmpAmplifierpdfthumb
Gibson G30-FileGibson-G10_G20_G30.AmpAmplifierpdfthumb
Gibson G30A-FileGibson-G20A_G30A.AmpAmplifierpdfthumb
Gibson G35 ;RevA-FileGibson-G35 ;RevA.AmpAmplifierpdfthumb
Gibson G35 ;RevB-FileGibson-G35 ;RevB.AmpAmplifierpdfthumb
Gibson G40 ;Serial Nos 40297 onwards1971FileGibson-G40 ;Serial Nos 40297 onwards-1971.AmpAmplifierpdfthumb
Gibson G50A-FileGibson-G50A.AmpAmplifierpdfthumb
Gibson G50B-FileGibson-G50B.AmpAmplifierpdfthumb
Gibson GA 100 ;Bass Amp-GMSGMS 1Amplifier276thumb
Gibson GA 100-FileGibson-GA 100.AmpAmplifierpdfthumb
Gibson GA 100-FileGibson-GA 100.Amp.2Amplifierpdfthumb
Gibson GA 100-FileGibson-GA 100.Amp.3Amplifierpdfthumb
Gibson GA 1051974FileGibson-GA 105-1974.AmpAmplifierpdfthumb
Gibson GA 14 ;Titan-GMSGMS 1Amplifier117thumb
Gibson GA 14-FileGibson-GA 14_Titan.AmpAmplifierpdfthumb
Gibson GA 15-FileGibson-GA 15.Amp.1Amplifierpdfthumb
Gibson GA 15-FileGibson-GA 15.Amp.2Amplifierpdfthumb
Gibson GA 15-FileGibson-GA 15.Amp.3Amplifierpdfthumb
Gibson GA 15-FileGibson-GA 15.Amp.4Amplifierpdfthumb
Gibson GA 15-FileGibson-GA 15_GA 15RVT.AmpAmplifierpdfthumb
Gibson GA 15-GMSGMS 1Amplifier121thumb
Gibson GA 15RV1999FileGibson-GA 15RV_Gold Tone-1999.AmpAmplifierpdfthumb
Gibson GA 15RVT ;Explorer-GMSGMS 1Amplifier125thumb
Gibson GA 15RVT-FileGibson-GA 15_GA 15RVT.AmpAmplifierpdfthumb
Gibson GA 15RVT-FileGibson-GA 15RVT.Amp.1Amplifierpdfthumb
Gibson GA 15RVT-FileGibson-GA 15RVT.Amp.2Amplifierpdfthumb
Gibson GA 15RVT-FileGibson-GA 15RVT.Amp.3Amplifierpdfthumb
Gibson GA 16T ;Viscount-GMSGMS 1Amplifier128thumb
Gibson GA 16T-FileGibson-GA 16T.AmpAmplifierpdfthumb
Gibson GA 16T-FileGibson-GA 16T.Amp.2Amplifierpdfthumb
Gibson GA 16T-FileGibson-GA 16T.Amp.3Amplifierpdfthumb
Gibson GA 17RVT ;Scout-GMSGMS 1Amplifier132thumb
Gibson GA 17RVT-FileGibson-GA 17RVT.AmpAmplifierpdfthumb
Gibson GA 17RVT-FileGibson-GA 17RVT.Amp.2Amplifierpdfthumb
Gibson GA 17RVT-FileGibson-GA 17RVT_Scout.AmpAmplifierpdfthumb
Gibson GA 17RVT-FileGibson-GA 17RVT_Scout.Amp.2Amplifierpdfthumb
Gibson GA 17RVT-FileGibson-GA 17RVT_Scout.Amp.3Amplifierpdfthumb
Gibson GA 17RVT-FileGibson-GA 17RVT_Scout.Amp.4Amplifierpdfthumb
Gibson GA 18T ;Explorer-GMSGMS 1Amplifier136thumb
Gibson GA 18T-FileGibson-GA 18T.AmpAmplifierpdfthumb
Gibson GA 18T-FileGibson-GA 18T.Amp.2Amplifierpdfthumb
Gibson GA 19RVT ;Falcon-GMSGMS 1Amplifier140thumb
Gibson GA 19RVT-FileGibson-GA 19RVT.AmpAmplifierpdfthumb
Gibson GA 19RVT-FileGibson-GA 19RVT.Amp.2Amplifierpdfthumb
Gibson GA 19RVT-FileGibson-GA 19RVT.Amp.3Amplifierpdfthumb
Gibson GA 1RT-FileGibson-GA 1RT.AmpAmplifierpdfthumb
Gibson GA 1RT1-FileGibson-GA 1RT1.AmpAmplifierpdfthumb
Gibson GA 1RVT ;Reverb Tremelo-GMSGMS 1Amplifier68thumb
Gibson GA 1RVT-FileGibson-GA 1RVT.AmpAmplifierpdfthumb
Gibson GA 1RVT-FileGibson-GA 1RVT.Amp.2Amplifierpdfthumb
Gibson GA 20 RVT-FileGibson-GA 20_GA 20 T_GA 20 RVT.AmpAmplifierpdfthumb
Gibson GA 20 T-FileGibson-GA 20_GA 20 T_GA 20 RVT.AmpAmplifierpdfthumb
Gibson GA 20-FileGibson-GA 20.Amp.1Amplifierpdfthumb
Gibson GA 20-FileGibson-GA 20.Amp.2Amplifierpdfthumb
Gibson GA 20-FileGibson-GA 20.Amp.3Amplifiergifthumb
Gibson GA 20-FileGibson-GA 20_GA 20 T_GA 20 RVT.AmpAmplifierpdfthumb
Gibson GA 20-GMSGMS 1Amplifier146thumb
Gibson GA 200-FileGibson-GA 200.AmpAmplifierpdfthumb
Gibson GA 200-FileGibson-GA 200.Amp.2Amplifierpdfthumb
Gibson GA 200-GMSGMS 1Amplifier280thumb
Gibson GA 20RVT ;Minuteman-GMSGMS 1Amplifier154thumb
Gibson GA 20RVT-FileGibson-GA 20RVT.Amp.1Amplifierpdfthumb
Gibson GA 20RVT-FileGibson-GA 20RVT.Amp.2Amplifierpdfthumb
Gibson GA 20T-FileGibson-GA 20T.Amp.1Amplifierpdfthumb
Gibson GA 20T-FileGibson-GA 20T.Amp.2Amplifierpdfthumb
Gibson GA 20T-FileGibson-GA 20T.Amp.3Amplifierpdfthumb
Gibson GA 20T-FileGibson-GA 20T.Amp.4Amplifierpdfthumb
Gibson GA 20T-GMSGMS 1Amplifier150thumb
Gibson GA 25 RVT1961FileGibson-GA 25_GA 25 RVT-1961.AmpAmplifierpdfthumb
Gibson GA 251961FileGibson-GA 25-1961.Amp.1Amplifierpdfthumb
Gibson GA 251961FileGibson-GA 25-1961.Amp.2Amplifierpdfthumb
Gibson GA 251961FileGibson-GA 25-1961.Amp.3Amplifierpdfthumb
Gibson GA 251961FileGibson-GA 25-1961.Amp.4Amplifierpdfthumb
Gibson GA 251961FileGibson-GA 25_GA 25 RVT-1961.AmpAmplifierpdfthumb
Gibson GA 251961GMSGMS 1Amplifier158thumb
Gibson GA 25RVT-FileGibson-GA 25RVT.AmpAmplifierpdfthumb
Gibson GA 25RVT1963FileGibson-GA 25RVT-1963.AmpAmplifierpdfthumb
Gibson GA 25RVT1963FileGibson-GA 25RVT-1963.Amp.2Amplifierpdfthumb
Gibson GA 25RVT1963GMSGMS 1Amplifier158thumb
Gibson GA 2RVT ;Reverb Tremelo-GMSGMS 1Amplifier72thumb
Gibson GA 2RVT-FileGibson-GA 2RVT.AmpAmplifierpdfthumb
Gibson GA 2RVT-FileGibson-GA 2RVT.Amp.1Amplifierpdfthumb
Gibson GA 2RVT-FileGibson-GA 2RVT.Amp.2Amplifierpdfthumb
Gibson GA 2RVT-FileGibson-GA 2RVT.Amp.3Amplifierpdfthumb
Gibson GA 30 ;Invader-GMSGMS 1Amplifier164thumb
Gibson GA 30 ;with 12AX7 PreAmp-FileGibson-GA 30 ;with 12AX7 PreAmp.AmpAmplifierpdfthumb
Gibson GA 30 ;with 6SJ7 PreAmp-FileGibson-GA 30 ;with 6SJ7 PreAmp.AmpAmplifierpdfthumb
Gibson GA 30 ;with 6SJ7 PreAmp-FileGibson-GA 30 ;with 6SJ7 PreAmp.Amp.2Amplifierpdfthumb
Gibson GA 30 PreAmp-FileGibson-GA 30_GA 30 PreAmp_GA 30RV_GA 30RVT.AmpAmplifierpdfthumb
Gibson GA 30-FileGibson-GA 30.Amp.Amp.1Amplifierjpgthumb
Gibson GA 30-FileGibson-GA 30.Amp.Amp.2Amplifierjpgthumb
Gibson GA 30-FileGibson-GA 30_GA 30 PreAmp_GA 30RV_GA 30RVT.AmpAmplifierpdfthumb
Gibson GA 30-FileGibson-GA 30_invader.AmpAmplifiergifthumb
Gibson GA 30-FileGibson-GA 30_Invader.AmpAmplifierpdfthumb
Gibson GA 30-GMSGMS 1Amplifier160thumb
Gibson GA 300RVT-FileGibson-GA 300RVT.AmpAmplifierpdfthumb
Gibson GA 300RVT-GMSGMS 1Amplifier281thumb
Gibson GA 30RV ;Invader-GMSGMS 1Amplifier168thumb
Gibson GA 30RV-FileGibson-GA 30_GA 30 PreAmp_GA 30RV_GA 30RVT.AmpAmplifierpdfthumb
Gibson GA 30RV-FileGibson-GA 30RV.AmpAmplifierpdfthumb
Gibson GA 30RV-FileGibson-GA 30RV.Amp.2Amplifierpdfthumb
Gibson GA 30RV-FileGibson-GA 30RV.Amp.3Amplifierpdfthumb
Gibson GA 30RVS-FileGibson-GA 30RVS.AmpAmplifierpdfthumb
Gibson GA 30RVS-FileGibson-GA 30RVS.Amp.2Amplifierpdfthumb
Gibson GA 30RVT ;Invader With Spectrum Control-GMSGMS 1Amplifier172thumb
Gibson GA 30RVT-FileGibson-GA 30_GA 30 PreAmp_GA 30RV_GA 30RVT.AmpAmplifierpdfthumb
Gibson GA 30RVT-FileGibson-GA 30RVT.AmpAmplifierpdfthumb
Gibson GA 35RVT ;Lancer-GMSGMS 1Amplifier176thumb
Gibson GA 35RVT-FileGibson-GA 35RVT.AmpAmplifierpdfthumb
Gibson GA 35RVT-FileGibson-GA 35RVT.Amp.2Amplifierjpgthumb
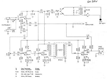
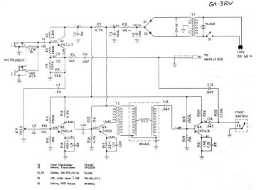
Gibson GA 3RV ;Reverb III-GMSGMS 1Amplifier79thumb
Gibson GA 3RV Reverb-FileGibson-GA 3RV Reverb.AmpAmplifierpdfthumb
Gibson GA 3RV-FileGibson-GA 3RV.AmpAmplifierpdfthumb
Gibson GA 3RV-FileGibson-GA 3RV.Amp.2Amplifierpdfthumb
Gibson GA 3RV-FileGibson-GA 3RV.Amp.3Amplifierpdfthumb
Gibson GA 3RV-FileGibson-GA 3RV.Reverb.AmpAmplifierpdfthumb
Gibson GA 4 RE-FileGibson-GA 4 RE.AmpAmplifierpdfthumb
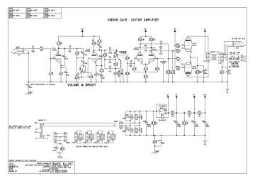
Gibson GA 40 Les Paul-FileGibson-GA 40 Les Paul_GA 40T.AmpAmplifierpdfthumb
Gibson GA 40 Les Paul-FileGibson-GA 40 Les Paul_Les Paul.AmpAmplifierjpgthumb
Gibson GA 40-FileGibson-GA 40.AmpAmplifierpdfthumb
Gibson GA 40-FileGibson-GA 40.Amp.2Amplifierpdfthumb
Gibson GA 40-FileGibson-GA 40.Amp.3Amplifierpdfthumb
Gibson GA 40-GMSGMS 1Amplifier180thumb
Gibson GA 400-FileGibson-GA 400.AmpAmplifierpdfthumb
Gibson GA 400-FileGibson-GA 400.Amp.AmpAmplifierpdfthumb
Gibson GA 400-GMSGMS 1Amplifier289thumb
Gibson GA 40T-FileGibson-GA 40 Les Paul_GA 40T.AmpAmplifierpdfthumb
Gibson GA 40T-FileGibson-GA 40T_Crestline.AmpAmplifierpdfthumb
Gibson GA 40T-FileGibson-GA 40T_Crestline.Amp.2Amplifierjpgthumb
Gibson GA 40T-GMSGMS 1Amplifier184thumb
Gibson GA 45 Saturn-FileGibson-GA 45RVT_GA 45 Saturn.AmpAmplifierpdfthumb
Gibson GA 45-FileGibson-GA 45_Maestro.AmpAmplifierjpgthumb
Gibson GA 45RVT ;Saturn-GMSGMS 1Amplifier189thumb
Gibson GA 45RVT-FileGibson-GA 45RVT.AmpAmplifierpdfthumb
Gibson GA 45RVT-FileGibson-GA 45RVT.Amp.2Amplifierjpgthumb
Gibson GA 45RVT-FileGibson-GA 45RVT_GA 45 Saturn.AmpAmplifierpdfthumb
Gibson GA 46 ;Accordion Amp-GMSGMS 1Amplifier193thumb
Gibson GA 46-FileGibson-GA 46.AmpAmplifierpdfthumb
Gibson GA 46-FileGibson-GA 46.Amp.2Amplifierpdfthumb
Gibson GA 46-FileGibson-GA 46.Amp.3Amplifierpdfthumb
Gibson GA 4RE ;Reverb Echo-GMSGMS 1Amplifier83thumb
Gibson GA 5 ;Early-FileGibson-GA 5 ;Early_GA 5T_Les Paul GA 5.AmpAmplifierpdfthumb
Gibson GA 5 ;Later model-FileGibson-GA 5 ;Later model_GA 5T_Les Paul Junior GA
5.Amp
Amplifierpdfthumb
Gibson GA 5 T-FileGibson-GA 5 T.Amp.1Amplifierpdfthumb
Gibson GA 5-FileGibson-GA 5.Amp.1Amplifierpdfthumb
Gibson GA 5-FileGibson-GA 5.Amp.2Amplifierpdfthumb
Gibson GA 5-FileGibson-GA 5.Amp.3Amplifierpdfthumb
Gibson GA 5-FileGibson-GA 5_Crest.AmpAmplifierpdfthumb
Gibson GA 5-GMSGMS 1Amplifier85thumb
Gibson GA 50-FileGibson-GA 50.AmpAmplifierpdfthumb
Gibson GA 50-FileGibson-GA 50.Amp.2Amplifierpdfthumb
Gibson GA 50-FileGibson-GA 50_GA 50T.AmpAmplifierpdfthumb
Gibson GA 50-FileGibson-GA 50_GA 60_GA 70_GA 80.AmpAmplifierpdfthumb
Gibson GA 501964GMSGMS 1Amplifier197thumb
Gibson GA 50T-FileGibson-GA 50_GA 50T.AmpAmplifierpdfthumb
Gibson GA 50T-FileGibson-GA 50T.AmpAmplifierpdfthumb
Gibson GA 50T-FileGibson-GA 50T.Amp.2Amplifierpdfthumb
Gibson GA 50T-FileGibson-GA 50T.Amp.3Amplifierpdfthumb
Gibson GA 50T1964GMSGMS 1Amplifier201thumb
Gibson GA 55-FileGibson-GA 55.Amp.1Amplifierpdfthumb
Gibson GA 55-FileGibson-GA 55.Amp.2Amplifierpdfthumb
Gibson GA 55-FileGibson-GA 55.Amp.3Amplifierpdfthumb
Gibson GA 55-FileGibson-GA 55_GA 55RVT.AmpAmplifierpdfthumb
Gibson GA 551964GMSGMS 1Amplifier202thumb
Gibson GA 55RVT ;Ranger With Spectrum Control1964GMSGMS 1Amplifier206thumb
Gibson GA 55RVT-FileGibson-GA 55_GA 55RVT.AmpAmplifierpdfthumb
Gibson GA 55RVT-FileGibson-GA 55RVT.AmpAmplifierpdfthumb
Gibson GA 5T ;Skylark-GMSGMS 1Amplifier88thumb
Gibson GA 5T-FileGibson-GA 5 ;Early_GA 5T_Les Paul GA 5.AmpAmplifierpdfthumb
Gibson GA 5T-FileGibson-GA 5 ;Later model_GA 5T_Les Paul Junior GA
5.Amp
Amplifierpdfthumb
Gibson GA 5T-FileGibson-GA 5T.Amp.1Amplifierjpgthumb
Gibson GA 5W-FileGibson-GA 5W.AmpAmplifierpdfthumb
Gibson GA 5WT-FileGibson-GA 5WT.AmpAmplifierpdfthumb
Gibson GA 5WTR-FileGibson-GA 5WTR.AmpAmplifierpdfthumb
Gibson GA 6 ;Lancer-GMSGMS 1Amplifier98thumb
Gibson GA 6-FileGibson-GA 6.Amp.1Amplifierpdfthumb
Gibson GA 6-FileGibson-GA 6.Amp.2Amplifierpdfthumb
Gibson GA 6-FileGibson-GA 6_Lancer.AmpAmplifierpdfthumb
Gibson GA 6-FileGibson-GA 6_Lancer.Amp.2Amplifierpdfthumb
Gibson GA 6-FileGibson-GA 6_Lancer.Amp.3Amplifierpdfthumb
Gibson GA 6-GMSGMS 1Amplifier94thumb
Gibson GA 60-FileGibson-GA 50_GA 60_GA 70_GA 80.AmpAmplifierpdfthumb
Gibson GA 60-FileGibson-GA 60_Hercules.Amp.1Amplifierpdfthumb
Gibson GA 60-FileGibson-GA 60_Hercules.Amp.2Amplifierpdfthumb
Gibson GA 60-FileGibson-GA 60_Hercules.Amp.3Amplifierpdfthumb
Gibson GA 60-FileGibson-GA 60_Hercules.Amp.4Amplifierpdfthumb
Gibson GA 60-GMSGMS 1Amplifier210thumb
Gibson GA 70 ;Country Western-GMSGMS 1Amplifier211thumb
Gibson GA 70-FileGibson-GA 50_GA 60_GA 70_GA 80.AmpAmplifierpdfthumb
Gibson GA 70-FileGibson-GA 70.AmpAmplifierpdfthumb
Gibson GA 70-FileGibson-GA 70.Amp.2Amplifierpdfthumb
Gibson GA 70-FileGibson-GA 70.Amp.3Amplifierpdfthumb
Gibson GA 75 ;Early version-FileGibson-GA 75 ;Early version.AmpAmplifierpdfthumb
Gibson GA 75 ;Early-FileGibson-GA 75 ;Early_GA 75 ;Later_GA 75W.AmpAmplifierpdfthumb
Gibson GA 75 ;Late version-FileGibson-GA 75 ;Late version.AmpAmplifierpdfthumb
Gibson GA 75 ;Later-FileGibson-GA 75 ;Early_GA 75 ;Later_GA 75W.AmpAmplifierpdfthumb
Gibson GA 75 ;Recording-GMSGMS 1Amplifier215thumb
Gibson GA 75W ;Recording-GMSGMS 1Amplifier215thumb
Gibson GA 75W-FileGibson-GA 75 ;Early_GA 75 ;Later_GA 75W.AmpAmplifierpdfthumb
Gibson GA 77-FileGibson-GA 77_Vanguard.AmpAmplifierpdfthumb
Gibson GA 771953FileGibson-GA 77_GA 77RET_GA 77RVT-1953.AmpAmplifierpdfthumb
Gibson GA 771953FileGibson-GA 77_Vanguard-1953.AmpAmplifierjpgthumb
Gibson GA 771953FileGibson-GA 77_Vanguard-1953.Amp.2Amplifierpdfthumb
Gibson GA 771953GMSGMS 1Amplifier221thumb
Gibson GA 77RET ;Vangaurd With Spectrum Control-GMSGMS 1Amplifier225thumb
Gibson GA 77RET-FileGibson-GA 77RET.Amp.1Amplifierpdfthumb
Gibson GA 77RET-FileGibson-GA 77RET.Amp.2Amplifierjpgthumb
Gibson GA 77RET1953FileGibson-GA 77_GA 77RET_GA 77RVT-1953.AmpAmplifierpdfthumb
Gibson GA 77RV-FileGibson-GA 77RV.AmpAmplifierpdfthumb
Gibson GA 77RVT ;Vangaurd With Spectrum Control-GMSGMS 1Amplifier233thumb
Gibson GA 77RVT-FileGibson-GA 77RVT_Crestline.Amp.1Amplifierpdfthumb
Gibson GA 77RVT-FileGibson-GA 77RVT_Crestline.Amp.2Amplifierpdfthumb
Gibson GA 77RVT1953FileGibson-GA 77_GA 77RET_GA 77RVT-1953.AmpAmplifierpdfthumb
Gibson GA 78 ;Bell 30 Stereo-GMSGMS 1Amplifier239thumb
Gibson GA 78-FileGibson-GA 78.Amp.1Amplifierpdfthumb
Gibson GA 78-FileGibson-GA 78.Amp.2Amplifierpdfthumb
Gibson GA 78RV ;Maestro Stereo 30-GMSGMS 1Amplifier243thumb
Gibson GA 78RV-FileGibson-GA 78RV.AmpAmplifierpdfthumb
Gibson GA 78RV-FileGibson-GA 78RV_Maestro_Maestro Stereo 30.AmpAmplifierpdfthumb
Gibson GA 79 ;Multi Purpose-GMSGMS 1Amplifier246thumb
Gibson GA 79-FileGibson-GA 79.AmpAmplifierpdfthumb
Gibson GA 79-FileGibson-GA 79.Amp.1Amplifierpdfthumb
Gibson GA 79-FileGibson-GA 79.Amp.2Amplifierpdfthumb
Gibson GA 79-FileGibson-GA 79_GA 79RVT.AmpAmplifierpdfthumb
Gibson GA 79RVT ;Stereo Reverb Tremelo-GMSGMS 1Amplifier250thumb
Gibson GA 79RVT-FileGibson-GA 79_GA 79RVT.AmpAmplifierpdfthumb
Gibson GA 79RVT-FileGibson-GA 79RVT.AmpAmplifierpdfthumb
Gibson GA 79RVT-FileGibson-GA 79RVT.Amp.poorAmplifierpdfthumb
Gibson GA 8 ;6BQ5 version-FileGibson-GA 8 ;6BQ5 version_GA 8T.AmpAmplifierpdfthumb
Gibson GA 8 ;6V6 version-FileGibson-GA 8 ;6V6 version.AmpAmplifierpdfthumb
Gibson GA 8-FileGibson-GA 8.Amp.2Amplifierpdfthumb
Gibson GA 8-GMSGMS 1Amplifier105thumb
Gibson GA 80 ;VariTone-GMSGMS 1Amplifier254thumb
Gibson GA 80-FileGibson-GA 50_GA 60_GA 70_GA 80.AmpAmplifierpdfthumb
Gibson GA 80-FileGibson-GA 80.AmpAmplifierpdfthumb
Gibson GA 80-FileGibson-GA 80_Varitone.AmpAmplifierpdfthumb
Gibson GA 80-FileGibson-GA 80_Varitone.Amp.2Amplifierpdfthumb
Gibson GA 83S ;Stereo VIB-GMSGMS 1Amplifier258thumb
Gibson GA 83S-FileGibson-GA 83S.AmpAmplifierpdfthumb
Gibson GA 83S-FileGibson-GA 83S.Amp.2Amplifierpdfthumb
Gibson GA 83S-FileGibson-GA 83S.PreampPreAmppdfthumb
Gibson GA 83S-FileGibson-GA 83S_GS 83S Stereo VIB.AmpAmplifierpdfthumb
Gibson GA 85-FileGibson-GA 85.AmpAmplifierpdfthumb
Gibson GA 85-FileGibson-GA 85.Amp.2Amplifierpdfthumb
Gibson GA 85-FileGibson-GA 85.Amp.3Amplifierpdfthumb
Gibson GA 85-GMSGMS 1Amplifier262thumb
Gibson GA 86 ;Ensemble1960GMSGMS 1Amplifier266thumb
Gibson GA 86-FileGibson-GA 86_Ensemble.Amp.1Amplifierpdfthumb
Gibson GA 86-FileGibson-GA 86_Ensemble.Amp.2Amplifierpdfthumb
Gibson GA 86-FileGibson-GA 86_Ensemble.Amp.3Amplifierpdfthumb
Gibson GA 88S-FileGibson-GA 88S.AmpAmplifierpdfthumb
Gibson GA 88S-GMSGMS 1Amplifier268thumb
Gibson GA 8T-FileGibson-GA 8 ;6BQ5 version_GA 8T.AmpAmplifierpdfthumb
Gibson GA 8T-FileGibson-GA 8T.AmpAmplifierpdfthumb
Gibson GA 8T-FileGibson-GA 8T.Amp.1Amplifierpdfthumb
Gibson GA 8T-FileGibson-GA 8T.GMS.AmpAmplifierpdfthumb
Gibson GA 8T-GMSGMS 1Amplifier111thumb
Gibson GA 9-FileGibson-GA 9.Amp.1Amplifierpdfthumb
Gibson GA 9-FileGibson-GA 9.Amp.2Amplifierpdfthumb
Gibson GA 9-GMSGMS 1Amplifier115thumb
Gibson GA 90-GMSGMS 1Amplifier271thumb
Gibson GA 901953FileGibson-GA 90-1953.Amp.1Amplifierpdfthumb
Gibson GA 901953FileGibson-GA 90-1953.Amp.2Amplifierpdfthumb
Gibson GA 95 ;Apollo-GMSGMS 1Amplifier275thumb
Gibson GA 95-FileGibson-GA 95_Apollo.AmpAmplifierpdfthumb
Gibson GA Custom-FileGibson-GA Custom.AmpAmplifierpdfthumb
Gibson GA Custom-GMSGMS 1Amplifier62thumb
Gibson GA5T-FileGibson-GA5T_Skylark GA5T.Amp.poorAmplifierpdfthumb
Gibson Galaxie ;EA 33RVT-GMSGMS 1Amplifier375thumb
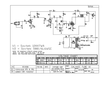
Gibson Galaxie Tube 10-FileGibson-Galaxie Tube 10.Amp.1Amplifierpdfthumb
Gibson Galaxie Tube 10-FileGibson-Galaxie Tube 10.Amp.2Amplifierpdfthumb
Gibson GAV 1 ;Electronic Vibrato-GMSGMS 1Amplifier65thumb
Gibson GAV 1-FileGibson-GAV 1.AmpAmplifierpdfthumb
Gibson GB 440 preamp1991FileGibson-GB 440 preamp-1991.AmpAmplifierjpgthumb
Gibson GB 4401991FileGibson-GB 440-1991.AmpAmplifierjpgthumb
Gibson Gibsonette ;Early-FileGibson-Gibsonette ;Early_Gibsonette ;Later.AmpAmplifierpdfthumb
Gibson Gibsonette ;GV6GT version-FileGibson-Gibsonette ;GV6GT version.AmpAmplifierpdfthumb
Gibson Gibsonette ;Later-FileGibson-Gibsonette ;Early_Gibsonette ;Later.AmpAmplifierpdfthumb
Gibson Gibsonette-GMSGMS 1Amplifier102thumb
Gibson GK 55-FileGibson-GK 55.AmpAmplifierpdfthumb
Gibson Gold Tone1999FileGibson-GA 15RV_Gold Tone-1999.AmpAmplifierpdfthumb
Gibson GS 83S Stereo VIB-FileGibson-GA 83S_GS 83S Stereo VIB.AmpAmplifierpdfthumb
Gibson GSS 100 ;100 Watt-GMSGMS 1Amplifier427thumb
Gibson GSS 100-FileGibson-GSS 100.AmpAmplifierpdfthumb
Gibson GSS 50-FileGibson-GSS 50.AmpAmplifierpdfthumb
Gibson GTR 600 ;POOR-GMSGMS 1Amplifier446thumb
Gibson GTR 600-FileGibson-GTR 600.AmpAmplifierpdfthumb
Gibson GTR6001968FileGibson-GTR600-1968.AmpAmplifierpdfthumb
Gibson Hawk-FileGibson-Hawk.AmpAmplifierpdfthumb
Gibson Hawk-GMSGMS 1Amplifier318thumb
Gibson Hercules-FileGibson-GA 60_Hercules.Amp.1Amplifierpdfthumb
Gibson Hercules-FileGibson-GA 60_Hercules.Amp.2Amplifierpdfthumb
Gibson Hercules-FileGibson-GA 60_Hercules.Amp.3Amplifierpdfthumb
Gibson Hercules-FileGibson-GA 60_Hercules.Amp.4Amplifierpdfthumb
Gibson Invader ;GA 30-GMSGMS 1Amplifier164thumb
Gibson Invader ;GA 30RV-GMSGMS 1Amplifier168thumb
Gibson Invader ;GA 30RVT-GMSGMS 1Amplifier172thumb
Gibson invader-FileGibson-GA 30_invader.AmpAmplifiergifthumb
Gibson Invader-FileGibson-GA 30_Invader.AmpAmplifierpdfthumb
Gibson KEA1947FileGibson_Kalamazoo-KEA-1947.AmpAmplifierpdfthumb
Gibson KEA1947FileGibson_Kalamazoo-KEA-1947.Amp.2Amplifierpdfthumb
Gibson KEA1956GMSGMS 1Amplifier5thumb
Gibson KEH R1956FileGibson_Kalamazoo-KEH_KEH R-1956.AmpAmplifierpdfthumb
Gibson KEH R1956GMSGMS 1Amplifier8thumb
Gibson KEH1938FileGibson_Kalamazoo-KEH-1938.AmpAmplifierpdfthumb
Gibson KEH1956FileGibson_Kalamazoo-KEH-1956.AmpAmplifierpdfthumb
Gibson KEH1956FileGibson_Kalamazoo-KEH_KEH R-1956.AmpAmplifierpdfthumb
Gibson KEH1956GMSGMS 1Amplifier7thumb
Gibson KEHR1941FileGibson_Kalamazoo-KEHR-1941.AmpAmplifierpdfthumb
Gibson KEHR1941FileGibson_Kalamazoo-KEHR-1941.Amp.2Amplifierpdfthumb
Gibson L111978FileGibson_Moog-L5_BB King_Ronnie Montrose_Ty Tabor
_L7_L9_L11_308A_309A_312A_313A ;Lab Series-1978
.Amp
Amplifierpdfthumb
Gibson L51978FileGibson_Moog-L5_BB King_Ronnie Montrose_Ty Tabor
_L7_L9_L11_308A_309A_312A_313A ;Lab Series-1978
.Amp
Amplifierpdfthumb
Gibson L71978FileGibson_Moog-L5_BB King_Ronnie Montrose_Ty Tabor
_L7_L9_L11_308A_309A_312A_313A ;Lab Series-1978
.Amp
Amplifierpdfthumb
Gibson L91978FileGibson_Moog-L5_BB King_Ronnie Montrose_Ty Tabor
_L7_L9_L11_308A_309A_312A_313A ;Lab Series-1978
.Amp
Amplifierpdfthumb
Gibson Lancer ;GA 35RVT-GMSGMS 1Amplifier176thumb
Gibson Lancer ;GA 6-GMSGMS 1Amplifier98thumb
Gibson Lancer-FileGibson-GA 6_Lancer.AmpAmplifierpdfthumb
Gibson Lancer-FileGibson-GA 6_Lancer.Amp.2Amplifierpdfthumb
Gibson Lancer-FileGibson-GA 6_Lancer.Amp.3Amplifierpdfthumb
Gibson Lancer-FileGibson-Lancer.AmpAmplifierjpgthumb
Gibson Les Paul GA 5-FileGibson-GA 5 ;Early_GA 5T_Les Paul GA 5.AmpAmplifierpdfthumb
Gibson Les Paul Jr-GMSGMS 1Amplifier92thumb
Gibson Les Paul Junior GA 5-FileGibson-GA 5 ;Later model_GA 5T_Les Paul Junior GA
5.Amp
Amplifierpdfthumb
Gibson Les Paul Junior-FileGibson-Les Paul Junior.AmpAmplifiergifthumb
Gibson Les Paul Junior-GMSGMS 1Amplifier920thumb
Gibson Les Paul Pre Amp-FileGibson-Les Paul Pre Amp.PreAmp.poorPreAmppdfthumb
Gibson Les Paul-FileGibson-GA 40 Les Paul_Les Paul.AmpAmplifierjpgthumb
Gibson Les Paul-GMSGMS 1Amplifier90thumb
Gibson LP1 ;POOR-GMSGMS 1Amplifier453thumb
Gibson LP2 ;POOR-GMSGMS 1Amplifier453thumb
Gibson Maestro ;Reverb Tremelo-GMSGMS 1Amplifier63thumb
Gibson Maestro ;Stereo-GMSGMS 1Amplifier58thumb
Gibson Maestro M 1 RVT-GMSGMS 1Amplifier410thumb
Gibson Maestro M 201-GMSGMS 1Amplifier414thumb
Gibson Maestro M 216RVT-GMSGMS 1Amplifier416thumb
Gibson Maestro Plus 591967GMSGMS 1Amplifier499thumb
Gibson Maestro Stereo 30-FileGibson-GA 78RV_Maestro_Maestro Stereo 30.AmpAmplifierpdfthumb
Gibson Maestro Stereo 30; GA 78RV-GMSGMS 1Amplifier243thumb
Gibson Maestro Viscount ;GA 16T-GMSGMS 1Amplifier128thumb
Gibson Maestro-FileGibson-GA 45_Maestro.AmpAmplifierjpgthumb
Gibson Maestro-FileGibson-GA 78RV_Maestro_Maestro Stereo 30.AmpAmplifierpdfthumb
Gibson Maestro-GMSGMS 1Amplifier188thumb
Gibson MasterTone ;Special-GMSGMS 1Amplifier10thumb
Gibson MasterTone Special-GMSGMS 1Amplifier10thumb
Gibson Mastertone-FileGibson-Mastertone.AmpAmplifierpdfthumb
Gibson Medalist ;PreAmp1968FileGibson-Medalist ;PreAmp_Medalist_Medalist Power
-1968.Amp
Amplifierpdfthumb
Gibson Medalist Power1968FileGibson-Medalist ;PreAmp_Medalist_Medalist Power
-1968.Amp
Amplifierpdfthumb
Gibson Medalist1968FileGibson-Medalist ;PreAmp_Medalist_Medalist Power
-1968.Amp
Amplifierpdfthumb
Gibson Mercury ;2x 6L61964FileGibson-Mercury Medalist_Mercury ;2x 6L6-1964.AmpAmplifierpdfthumb
Gibson Mercury 1-FileGibson-Mercury I_Mercury II_Mercury 1_Mercury 2
.Amp
Amplifierpdfthumb
Gibson Mercury 1-GMSGMS 1Amplifier301thumb
Gibson Mercury 2-FileGibson-Mercury I_Mercury II_Mercury 1_Mercury 2
.Amp
Amplifierpdfthumb
Gibson Mercury 2-GMSGMS 1Amplifier301thumb
Gibson Mercury 21963FileGibson-Mercury1_Mercury 2_Mercury I_Mercury II-1963
.Amp.poor
Amplifierpdfthumb
Gibson Mercury I-FileGibson-Mercury I_Mercury II_Mercury 1_Mercury 2
.Amp
Amplifierpdfthumb
Gibson Mercury I-GMSGMS 1Amplifier301thumb
Gibson Mercury I1963FileGibson-Mercury1_Mercury 2_Mercury I_Mercury II-1963
.Amp.poor
Amplifierpdfthumb
Gibson Mercury II-FileGibson-Mercury I_Mercury II_Mercury 1_Mercury 2
.Amp
Amplifierpdfthumb
Gibson Mercury II1963FileGibson-Mercury1_Mercury 2_Mercury I_Mercury II-1963
.Amp.poor
Amplifierpdfthumb
Gibson Mercury Medalist1964FileGibson-Mercury Medalist_Mercury ;2x 6L6-1964.AmpAmplifierpdfthumb
Gibson Mercury11963FileGibson-Mercury1_Mercury 2_Mercury I_Mercury II-1963
.Amp.poor
Amplifierpdfthumb
Gibson Minuteman ;GA 20RVT-GMSGMS 1Amplifier154thumb
Gibson Pacemaker ;EA 50-GMSGMS 1Amplifier387thumb
Gibson Pacemaker Tremelo ;EA 50T-GMSGMS 1Amplifier389thumb
Gibson Pacemaker-FileGibson-EA50_Pacemaker.AmpAmplifierpdfthumb
Gibson Pathfinder ;EA 28RVT-GMSGMS 1Amplifier366thumb
Gibson Pathfinder-FileGibson-EA 28RVT_Pathfinder.GMS.AmpAmplifierpdfthumb
Gibson pathfinder-FileGibson-EA28RVT_pathfinder.AmpAmplifierpdfthumb
Gibson Plus 50-FileGibson-Plus 50.AmpAmplifierpdfthumb
Gibson Plus 50-GMSGMS 1Amplifier425thumb
Gibson Ranger ;GA 55RVT1964GMSGMS 1Amplifier206thumb
Gibson RD77-FileGibson-RD77_Artist Bass_Artist Guitar.AmpAmplifiergifthumb
Gibson Recording ;GA 75-GMSGMS 1Amplifier215thumb
Gibson Recording ;GA 75W-GMSGMS 1Amplifier215thumb
Gibson Regent ;EA 16RVT-GMSGMS 1Amplifier356thumb
Gibson Reverb 12-FileGibson-Reverb 12.AmpAmplifierpdfthumb
Gibson Reverb 12-FileGibson-Reverb 12.Amp.poorAmplifierpdfthumb
Gibson Reverb 12-FileGibson_Kalamazoo-Reverb 12.AmpAmplifierjpgthumb
Gibson Reverb 12-GMSGMS 1Amplifier495thumb
Gibson Reverb 3 ;GA3RV-GMSGMS 1Amplifier79thumb
Gibson Reverb Echo ;GA 4RE-GMSGMS 1Amplifier83thumb
Gibson Rivoli ;EA 65-GMSGMS 1Amplifier391thumb
Gibson Rivoli-FileGibson-EA65_Rivoli.AmpAmplifierpdfthumb
Gibson Ronnie Montrose1978FileGibson_Moog-L5_BB King_Ronnie Montrose_Ty Tabor
_L7_L9_L11_308A_309A_312A_313A ;Lab Series-1978
.Amp
Amplifierpdfthumb
Gibson Sabre-FileGibson-Sabre.AmpAmplifierjpgthumb
Gibson Sabre-GMSGMS 1Amplifier491thumb
Gibson Saturn ;GA 45RVT-GMSGMS 1Amplifier189thumb
Gibson Scout ;GA 17RVT-GMSGMS 1Amplifier132thumb
Gibson Scout-FileGibson-GA 17RVT_Scout.AmpAmplifierpdfthumb
Gibson Scout-FileGibson-GA 17RVT_Scout.Amp.2Amplifierpdfthumb
Gibson Scout-FileGibson-GA 17RVT_Scout.Amp.3Amplifierpdfthumb
Gibson Scout-FileGibson-GA 17RVT_Scout.Amp.4Amplifierpdfthumb
Gibson Skylark ;GA5T-GMSGMS 1Amplifier88thumb
Gibson Skylark GA5T-FileGibson-GA5T_Skylark GA5T.Amp.poorAmplifierpdfthumb
Gibson SkyLark-FileGibson-SkyLark_Tremolo.AmpAmplifierpdfthumb
Gibson Starfire ;TR 1000T-GMSGMS 1Amplifier423thumb
Gibson Starfire Reverb ;TR 1000RVT-GMSGMS 1Amplifier424thumb
Gibson Starfire TR1000 RVT-FileGibson-TR1000 RVT_Starfire_Starfire TR1000 RVT.Amp
.poor
Amplifierpdfthumb
Gibson Starfire-FileGibson-TR1000 RVT_Starfire_Starfire TR1000 RVT.Amp
.poor
Amplifierpdfthumb
Gibson Starfire1963FileGibson-TR1000T_Starfire-1963.GMS.Amp.poorAmplifierpdfthumb
Gibson Stereo 6B ;GA 83S-GMSGMS 1Amplifier258thumb
Gibson Stereo Amp-FileGibson-Stereo Amp0pdfthumb
Gibson Stereo VIB ;GA 83S-GMSGMS 1Amplifier258thumb
Gibson Super Gold Tone-FileGibson-Super Gold Tone.AmpAmplifierpdfthumb
Gibson Super Goldtone 30 Watt2000FileGibson-Super Goldtone 30 Watt-2000.AmpAmplifierpdfthumb
Gibson Super Goldtone 30watt Head-FileGibson-Super Goldtone 30watt Head.AmpAmplifierpdfthumb
Gibson Super Goldtone 60 Watt2000FileGibson-60RV_Super Goldtone 60RV_Super Goldtone 60
Watt-2000.Amp
Amplifierpdfthumb
Gibson Super Goldtone 60RV2000FileGibson-60RV_Super Goldtone 60RV_Super Goldtone 60
Watt-2000.Amp
Amplifierpdfthumb
Gibson Super Medalist 20-FileGibson-Super Medalist 20.AmpAmplifierpdfthumb
Gibson Super Medalist-FileGibson-Super Medalist.AmpAmplifierpdfthumb
Gibson SuperThor-FileGibson-SuperThor.AmpAmplifierpdfthumb
Gibson The Professional ;EA 7P POOR-GMSGMS 1Amplifier334thumb
Gibson The Professional ;EA 8P POOR-GMSGMS 1Amplifier340thumb
Gibson Thor ;Bass Amp (poor)-GMSGMS 1Amplifier498thumb
Gibson Thor Bass ;Solid state-FileGibson-Thor Bass ;Solid state.AmpAmplifierpdfthumb
Gibson Thor Bass ;Valves-FileGibson-Thor Bass ;Valves.AmpAmplifierpdfthumb
Gibson Thor Bass-FileGibson-Thor_Thor Bass.AmpAmplifierpdfthumb
Gibson Thor-FileGibson-Thor_Thor Bass.AmpAmplifierpdfthumb
Gibson Titan ;GA 14-GMSGMS 1Amplifier117thumb
Gibson Titan 1-FileGibson-TitanI_TitanII_TitanIII_TitanV_Titan_Titan
1_Titan 3_Titan 5.Amp.1
Amplifierpdfthumb
Gibson Titan 1-FileGibson-TitanI_TitanII_TitanIII_TitanV_Titan_Titan
1_Titan 3_Titan 5.Amp.2
Amplifierpdfthumb
Gibson Titan 1-GMSGMS 1Amplifier305thumb
Gibson Titan 135-FileGibson-Titan 135.AmpAmplifierpdfthumb
Gibson Titan 3 ;Titan III-GMSGMS 1Amplifier305thumb
Gibson Titan 3-FileGibson-TitanI_TitanII_TitanIII_TitanV_Titan_Titan
1_Titan 3_Titan 5.Amp.1
Amplifierpdfthumb
Gibson Titan 3-FileGibson-TitanI_TitanII_TitanIII_TitanV_Titan_Titan
1_Titan 3_Titan 5.Amp.2
Amplifierpdfthumb
Gibson Titan 5 ;Titan V-GMSGMS 1Amplifier305thumb
Gibson Titan 5-FileGibson-TitanI_TitanII_TitanIII_TitanV_Titan_Titan
1_Titan 3_Titan 5.Amp.1
Amplifierpdfthumb
Gibson Titan 5-FileGibson-TitanI_TitanII_TitanIII_TitanV_Titan_Titan
1_Titan 3_Titan 5.Amp.2
Amplifierpdfthumb
Gibson Titan 51964FileGibson-Titan 5-1964.AmpAmplifierpdfthumb
Gibson Titan I-GMSGMS 1Amplifier305thumb
Gibson Titan Medalist ;With Spectrum Control-GMSGMS 1Amplifier309thumb
Gibson Titan Medalist-FileGibson-Titan Medalist.AmpAmplifierpdfthumb
Gibson Titan Medalist-FileGibson-Titan Medalist.Amp.2Amplifierpdfthumb
Gibson Titan-FileGibson-GA 14_Titan.AmpAmplifierpdfthumb
Gibson Titan-FileGibson-Titan.AmpAmplifierpdfthumb
Gibson Titan-FileGibson-Titan.PreAmpPreAmppdfthumb
Gibson Titan-FileGibson-TitanI_TitanII_TitanIII_TitanV_Titan_Titan
1_Titan 3_Titan 5.Amp.1
Amplifierpdfthumb
Gibson Titan-FileGibson-TitanI_TitanII_TitanIII_TitanV_Titan_Titan
1_Titan 3_Titan 5.Amp.2
Amplifierpdfthumb
Gibson TitanI-FileGibson-TitanI_TitanII_TitanIII_TitanV_Titan_Titan
1_Titan 3_Titan 5.Amp.1
Amplifierpdfthumb
Gibson TitanI-FileGibson-TitanI_TitanII_TitanIII_TitanV_Titan_Titan
1_Titan 3_Titan 5.Amp.2
Amplifierpdfthumb
Gibson TitanII-FileGibson-TitanI_TitanII_TitanIII_TitanV_Titan_Titan
1_Titan 3_Titan 5.Amp.1
Amplifierpdfthumb
Gibson TitanII-FileGibson-TitanI_TitanII_TitanIII_TitanV_Titan_Titan
1_Titan 3_Titan 5.Amp.2
Amplifierpdfthumb
Gibson TitanIII-FileGibson-TitanI_TitanII_TitanIII_TitanV_Titan_Titan
1_Titan 3_Titan 5.Amp.1
Amplifierpdfthumb
Gibson TitanIII-FileGibson-TitanI_TitanII_TitanIII_TitanV_Titan_Titan
1_Titan 3_Titan 5.Amp.2
Amplifierpdfthumb
Gibson TitanV-FileGibson-TitanI_TitanII_TitanIII_TitanV_Titan_Titan
1_Titan 3_Titan 5.Amp.1
Amplifierpdfthumb
Gibson TitanV-FileGibson-TitanI_TitanII_TitanIII_TitanV_Titan_Titan
1_Titan 3_Titan 5.Amp.2
Amplifierpdfthumb
Gibson TR1000 RVT-FileGibson-TR1000 RVT_Starfire_Starfire TR1000 RVT.Amp
.poor
Amplifierpdfthumb
Gibson TR1000RVT ;Starfire Reverb (poor)-GMSGMS 1Amplifier424thumb
Gibson TR1000T ;Starfire (poor)-GMSGMS 1Amplifier423thumb
Gibson TR1000T1963FileGibson-TR1000T_Starfire-1963.GMS.Amp.poorAmplifierpdfthumb
Gibson Tremolo-FileGibson-SkyLark_Tremolo.AmpAmplifierpdfthumb
Gibson Triumph ;EA 30-GMSGMS 1Amplifier370thumb
Gibson Triumph-FileGibson-EA30_Triumph.AmpAmplifierpdfthumb
Gibson Ty Tabor1978FileGibson_Moog-L5_BB King_Ronnie Montrose_Ty Tabor
_L7_L9_L11_308A_309A_312A_313A ;Lab Series-1978
.Amp
Amplifierpdfthumb
Gibson Vangaurd ;GA 77RET-GMSGMS 1Amplifier225thumb
Gibson Vangaurd ;GA 77RVT-GMSGMS 1Amplifier233thumb
Gibson Vanguard-FileGibson-GA 77_Vanguard.AmpAmplifierpdfthumb
Gibson Vanguard1953FileGibson-GA 77_Vanguard-1953.AmpAmplifierjpgthumb
Gibson Vanguard1953FileGibson-GA 77_Vanguard-1953.Amp.2Amplifierpdfthumb
Gibson VariTone ;GA 80-GMSGMS 1Amplifier254thumb
Gibson Varitone-FileGibson-GA 80_Varitone.AmpAmplifierpdfthumb
Gibson Varitone-FileGibson-GA 80_Varitone.Amp.2Amplifierpdfthumb
Gibson Viscount ;GA 16T-GMSGMS 1Amplifier128thumb
Gibson Zephyr ;EA 15RVT POOR-GMSGMS 1Amplifier352thumb
PayPal Logo
These radio, TV, record player, amplifier, amp and tape or cassette recorder schematics, circuit diagrams and service manuals are mostly high quality, very readable scans and will usually be Emailed within an hour or two, if I need to scan an item, or it's the middle of the night, it may take a little longer! Here in the UK it is 06:49. If more than one schematic is listed for a model I will generally send them all, unless too big to attach! Specialising in British schematics Roberts, Hacker, Bush, Pye etc. also American and German manuals feature strongly, search for what you need. Multi page manuals are Emailed as pdfs. Please Email or phone 0788 4425213 Thanks for looking, Mike.

Search for your Schematic



Fill in the "Make" and "Model" boxes, if you are unsure of the model, leave it blank and I will list ALL models for that manufacturer, similarly if you only have the model number leave "Make" blank and I will list similar model names from ALL manufacturers. How to repair your radio. More explanation here. Some sources searched :-
Book SetKEYYears
J.F. Riders Perpetual Rider 1920-54
Trader Service sheets Trader 1933-81
Beitmans Radio Diags Beitman 1926-69
Beitmans TV Diagrams BeitmanTV 1947-70
Gernsback Radio Diags. Gernsback 1922-34
Empfanger Schaltungen ES 1928-57
RCA Service Notes RCASN 1923-52
Broadcaster Supplements Broadcaster 1934-42
Radio and TV 36 vol set RTV 1945-86
Radio and TV 5 vol set RTV5 1945-54
Crosley Service Suppls. Crosley 1929-42
My Pre-scanned Files File =>2022
The search logic is slightly "fuzzy" in that it's case insensitive and ignores punctuation so, model TR-510 is the same as tr510, and G.E.C is the same as "gec".

(247201 schematics* by 1828 different manufacturers indexed!)
Updated 18th. Dec 2023


Search Time = 647 results in 21.7 mS. Log
ABCAC DaytonAccurateAce
ACECAceToneAcheAcme
AcornAcousticAcousticalAcra Test
Acra ToneAdaAdaptolAddison
Admiral ;AustraliaAdretAdvance ElectricAdvance
AdventAEAAEGAEI
AELAeonicAeradioAerialite
AeriolaAero MetalAero MotiveAero Products
AerodyneAetnaAFBAffiliated
AGEAgilentAH GrebeAhemo
AimsAir CastleAir ChiefAir King
Air KnightAir MinistryAir RadioAirline
AirmecAiroAirtoneAirzone
AiwaAjaxAJSAkai
AKGAkkordAkradAlamo
AlanAlbaAlchemistAlden
AlesisAlfaAlgeneAllander
AllesandroAllied Engineering InstituteAlliedAllocchio Bacchini
AlphaAlpinistAltarAltec Lansing
AltoAmalgamatedAmatoAmbassador
AmberAMCAmcronAmerican Bosch
American DataAmerican Foundation For the BlindAmerican MeriLeiAmerican Motors
American TransformerAmerican TVAmericanAmeritron
AmpegAmpexAmphenolAmplion
AmproAmradAmstradANC
AndreaAngstremANKAnsley
Antique SoundAntoneAnubicsAola Schlaak
ApexApogeeApparatusAppel Henderson
AppletonAppliedApprovedArborphone
ArcadiaArcamArcherArdent
ArelArenArenaArgos
ArgosyArgusAriaAriane
ArielArionAristocratAristona
AristophoneArkayArmstrongARP
ARTArthur AnsleyArtoneArvin
ArzamasAshtonAskarAstars
AsterAstorAstradAstron
AtariAtchisonAthenaAtlantic
AtlasAtwater KentAudarAudinac
Audio DesignAudio NoteAudio ResearchAudiola
AudiolabAudiolineAuriconAustin
AustrovoxAutocratAutomaticAutomovil
AutophonAutoradioAutoSuperAutovox
AvcoAvery FisherAviolaAVO
AWAAward SessionAwardAxess
AzdamAztecBad StoneBadcat
BairdBalcombeBaldwinBalkeit
BalkiteBallantineBandBoxBandmaster
Bang and OlufsenBannerBarcusBarker
BarRadioBARTGBASFBassMan
BauerBBCBBEBeaning
BeckerBeedeBeethovenBehringer
BeitmanBekoBelcoBelcom
Bell and HowellBellBelleBelmont
BelsonBeltekBendixBengal
BenksonBensonBeogramBeolit
BerdskBERECBerlinBernard
BernburgBerning SeigfriedBertonciniBespeco
BettersetBF GoodrichBGWBiennophone
BiggBinatoneBinsonBK
Black HeartBlackhawkBlackstarBlaupunkt
Blocs AccordBlohmBlonderBlue Spot
BobinasBogenBognerBolt
BondBoogieBoschBose
BossBrandesBrandtBraun
BrayheadBRCBremerBremi
BrentwoodBretingBrewsterBriconic
BrimarBrionvegaBritamerBroadcaster
BronswickBrookBrown BoverieBrown
BrownieBrowningBRTBRTR
BrunoBrunswickBrushBSR
BTEBTHBTSBuchla
BuckinghamBudBugeraBuick
BulovaBurbdeptBurgessBurgoyne
BurmanBurndeptBurnsBurrell
BushBushLaneBushManualButler
BYEBylockCable NelsonCAC
CadillacCalradCalselCalvert
CameoCampanelaCamtecCanadian Radio
Canadian WestinghouseCapehartCapitolCaravan
CarischCarlinCarlsbroCarousel
CarronCarterCarverCarvin
CaseCastillaCavelcadeCBS
CelestionCentral EquipmentCenturyCER
CGEChakophoneChampChampion
ChancellorChannel MasterChannelCheliabinsk
ChevroletChieftanChryslerCihan
CiscoCities Service OilCitronicCivilian
ClagoClarionClasse ;AudioClearsonic
CleartoneClimaxClintonClipper
ClydonCMCCoast to Coast Codar
Col R TelCollaroCollinsCollorado
ColonialColor soundColortelColumbia
ComixCommonwealthConcordConrad Johnson
ConsolidatedConsomelloContessaContinental
ConvairCoOpCoronaCoronado
CoronetCorvairCorvetteCosmos
CossorCouchCourierCraftsmen
CrateCRCCrescentCrest Audio
CromwellCrosleyCrownCrumar
CrystalCTRCurrysCyldon
CyrusCzeijaDAFDan Armstrong
DanelectroDanoDansetteDansk
DARBDartingtonDataDaven
David BogenDavid GrimesDaxonDay Fan
DayRadDaystromDaytonDB
DBXDe ForestDean MarkleyDecanno
DeccaDeccasoundDefiantDelco
DelmonicoDeltaDeltalabDenco
DenonDesotoDetrolaDeVar
DeWaldDickersonDictographDiezel
DigitechDioraDKEDnepropetrovsk
DodDodgeDominionDon Lee
DorchesterDoricDouglasDrake
DrummerDTWDual EngineeringDual
DucatiDucretetDukaneDulci
DuMontDumortierDunlopDwektronix
DynacoDynacordDynakitDynaport
DynatronEagleEAPEAR
EarlEarthEasternEAW
ECAEchophoneEchoplexEchoTape
EckenrothEckoEcksteinEddystone
EdenEdison BellEdisonEdiswan
EDPEdwardsEffedibiEgnater
EH ResearchEH ScottEHRAEico
EkcoEkosonicEkotapeEL Rey
ElbegElbiaElcophonElectone
ElectradElectric AutoliteElectric AutomotiveElectric Specialties
Electrical ResearchElectro AcousticElectro BetrriebElectro Harmonix
Electro MaticElectro TechnicalElectroHomeElectromuse
Electronic CorpElectronic Dream PlantElectronic LabsElectronic Music Labs
ElectrophoneElectroplexElectroVoiceEletrofone
ElgarElizabethanElkElka
ElmugElpicoEltraElxon
EMCEmerson ;ArgentinaEMIEmisonic
EMLEMMEmorEmpire Designing
Empire ElectricalEMSEmtronEMU
EmudEMWEnekaEngl
English ElectricEnvoyEpiphoneERLA
ErmsaERTErwaES
EspeyEsquireEsteyEstyma
EtraEtronicEumigEurophon
EurophoneEvansEverreadyExcelsior
ExelradFacitFactotumFADA
FairbanksFairchildFairlightFalcon
FalksFansteelFapesaFarfisa
FarnellFarnsworthFarrandFasma
Federal ManufacturingFederal RadioFederalFederated
FelgateFenderFergusonFerrando
Ferranti ;SimilarFerrarFerrisFerrograph
FiatFidelityFinluxFiolent
FirestoneFirst National RadioFisherFisk
FittonFJ FitzgeraldFleetwoodFlorac
FlukeFlush WallFM SpecialitiesFNR
FonotalkFord PhilcoFordFordson
FourierFoxxFramusFranklin
FreedFrench JesseFreshmanFret and Foot
Frost MintonFultonFunkstrahlFurguson
FurgusonicFurmanFuttermanFuturama
GalaxyGallien KruegerGalvinGamble Skogmo
GarnetGarodGarrardGates
GBCGCHQGE ;ArgentinaGEC
GecophoneGelosoGemGemeinschafts
GenalexGeneral DynamicsGeneral FireGeneral Household
General ImplementGeneral IndustriesGeneral InstrumentGeneral Radio
General TVGenericGenRadGeodyn
GernsbackGerufonGetaGiannina
GibsonGigracGilbertGilfillan
GladstoneGlobeGMGoblin
Goerz MetrawattGolden TubeGoldentoneGoldpfiel
GoldringGoldstarGonsetGoodmans
GoodYearGordon ElfGothamGould
GraetzGraham PaigeGraham PhilcoGrainger
GramaphoneGramdeckGrammontGrampian
GranadaGrancoGrandinGrant
GrantlineGrasmanGrasmannGraves
Gray DanielsonGrayGraybarGrebe
GregoryGretschGrigsbyGrommes
GrooveTubeGrossGroznyGrundig
GTGuildGuitar ResearchGulbransen
H ClarkeHACHackerHaco
HagenukHagstromHalcyonHale
HallicraftersHalsonHamegHamilton
HammarlundHammondHanimexHansen
Harman KardonHarmonyHarold SheversHarris
HartkeHarty YoungHarvardHarvey Wells
HastingsHatryHEAHealing
Hear All ContinentsHeathHeathkitHeli
HenryHenrys RadioHerbert HornHermes
HetroHF LabsHH ;ElectronicsHH Scott
Hi LoHickokHitachiHiwatt
HKHMGCCHMV ;AustraliaHMV New Zealand
HoffmanHohnerHondaHoodwin
HornyHornyphonHotpointHoward
HPHudson MotorsHudson RossHudson
Hughes KettnerHupmobileHuthIbanez
IberiaICAIcomIdeal
ImefonImpactImperialIncarRadio
IndesitIndustria RadiotecnicaIndustrial ElectronicIndustrial Instruments
InelroIngelenInsulineIntensofunk
InterceptorInterMIntermarkInternational Detrola
International industriesInternationalInterOceanInterstate
InvictaInvictusIrradioIskra
ITTJ G GravesJacksonJadis
JahnkeJamesJasonJBL
JDJefferson TravisJenJenkins
JenningsJerroldJerry DonahueJesse
Jet CityJewelJimi HendrixJMF
John MeckJohn RadioJohnsonJolida
JordanJothaJP SeeburgJuergen Simon
JugoJungmannJupiterJVC
JW DavisKaar EngineeringKadetteKaiser
KalamazooKamenskKampoKappler
KapschKaradioKawaiKay
KBKeighleyKeller FullerKellog
Ken BrownKennedyKenproKent
KenwoodKernwoodKetayKiev
KingKingsKingstonKishtim
KittyhawkKlangfilmKlemtKLH
KlingerKnightKnightKitKO
KochKodelKolledaKonka
KorgKortingKosmovoxKoyo
KrakauerKramolinKrefftKriesler
KrishkeKrohlerKudelskiKurzweil
KustomKW communicationsKylectronL and L
L TatroLabogaLafayetteLamagna
LamcoLandryLaneyLang
LangeLangevinLarinkoLaselle
LaurehkLeaderLeakLeander
LearLectrolabLeipzigLembeck
LeningradLesamLesleyLeslie
LeutzLevellLewolLewt
LexiconLifcoLincolnLine 6
LinearLissenLoeweLoftin
LoganLohjaLondon CityLondon Electric
LongLordLorenzLotus
Loud ;TechnologiesLowreyLTPLumophon
LuxorLyricLytle and CanonMac
MackayMackieMacoMacy
Madison MooreMadrigalMaestoMaestro
MagatoneMagic ToneMagnadyneMagnatone
MagnavoxMaguireMaihakMains Radio Gramaphones
MaintainenceMajesticMajorMallory
MantelMantolaMarantzMarc
Marconi ;CanadaMarconiphoneMarcucciMarelli
MargolinMark SimpsonMarkMarkBass
MarlboroMarmaxMarshallMarti
MartinMasbelMascoMashpriborintorg
Master CareMaster RadioMasteradioMasterpiece
MatchlessMatsushitaMaxonMazda
MBLEMcCarthyMcIntoshMcMichael
McMillanMcMurdoMeazziMebgeratebau
MeckMectronMediatorMegard
MeggerMeissnerMelburnMelorad
MelosMendeMercantileMercury
MesaMeteorMetrodyneMetropolitan Vickers
MetzMEWMFAMicro Electronic
Micro RadioMicrontaMidlandMidwest
MilitaryMillsMilwaukeeMinerva
MinskMiracoMirageMission Bell
MissionMitchellMitsubishiMivar
MohawkMoldedMonarchMonelectric
MonitorMonogramMonsantoMontgomery Ward
MoogMoparMorleyMorphy Richards
Moscow Deaf AidMoscowMoskovskyMosrite
MotekMoto MeterMotoMotorola
MotoviaMotovoxMoulinexMRTZ
Mullard ;AustraliaMultitoneMultivoxMunston
MuntzMurphy ;New ZealandMusaphonicMusette
Music ManMusicaidMusicaireMusical Fidelity
MusiqueMuzakMXRNAD
NaiwaNakamichiNanaolaNash
NassauNathanialNational AcousticalNational Carbon
National CooperativeNational DobroNational PanasonicNational Radio Company
National Radio InstituteNational Radio ProductsNational Tape RecorderNational Transformer
National UnionNationalNatoNavico
NavigatorNavshipsNECNetwork
NeumannNewcombeNewmaticNH Radio
NiemannNintendoNisslNivico
NizhegorodskyNobelsNoblex BernaNoblex Carina
Noblex FabulinoNoblexNoblitt SparksNora
NorcoNord MendeNorden HauckNorelco
NorlinNormaNorthcourtNorthEastern Engineering
Northern ElectricNorthern RadioNorthlandNova
NovakNovatorNRINSF
NSMOahuOakOberheim
OceanicOctaveOKOkean
OldsmobileOldsmodbileOlympicOmega
OnkyoOpelOperadioOpta
OrangeOrionORROrsha
OrthonOsakaOsramOwin
OzarkaPacentPacific RadioPacific Research
PacificPackard BellPackard Motor CarPackard Philco
PackardPageantPaillardPalace
PalecPalomarPAMPamphonic
PanasonicPanatropePanoramicParamount Radio
ParkParker MccroryParmakParos
ParsekPathePatonPatterson
Pearce SimpsonPearcePearlPeavey
PedersenPeerlessPellegrinettiPennine
PentronPerdioPerfectonePeter Pan
Peto ScottPfanstiehlPhiccoPhico
PhilbrickPhilco ;ItalyPhilettaPhilharmonic
Philips ;AmericaPhillips PetroleumPhilmorePhonic
PhonolaPierce AiroPierce ArrowPierce
Pierson DelanePiersonPifcoPig Nose
PilgrimPilotPioneerPizon
PlaycraftPlaymatePlaze MusicPlessey
PlustronPlustronicsPlymouth PhilcoPlymouth
PoliotPolytonePolyvoxPontiac
Popular MechanicsPort0MaticPortadynePorto Baradio
Porto ProductsPorto RadioPorto ServerPortodyne
PortogramPowersoftPrecedentPrecision Radio
PrecisionPremierPriessProctor Silex
PromenettePulse TechniquesPure OilPuritan
PurotonePurple CowPuxingPye ;Australia
PyewayQSCQTXQuad
QualitonQuanTechQuartz LockRacal
RadfordRadialvaRadiartRadiette
Radio Acoustic ProductsRadio and TelevisionRadio ChassisRadio Circular
Radio Development ResearchRadio DisplaysRadio ElectricRadio Engineering
Radio GramRadio KitsRadio MarineRadio Product
Radio ProductsRadio RecepterRadio ReceptorRadio Rentals
Radio ServiceRadio ShackRadio TechnicRadio Trading
Radio UnionRadio VisionRadio WireRadiobar
RadioCorpRadioetteRadioExchangeRadiofon
RadiolaRadiolaGramRadioletteRadiomarelli
RadiometerRadioMobileRadioneRadionette
RadionicRadiopriborRadiotehnikaRadiotron
RadiotropeRadolekRAFRainbow
RandallRankRanserRAP
RASRatRaulandRay
RaymondRaytheonRBMRCA
RCASNRCFRCRRCS
RE LacaultReadRiteRealisticRecording Devices
RedBearRediffusionRedifonRees Mace
RegalRegencyRegentRegentone
ReicoRemaRemlerRenard
RenaultRent a SetREORepanco
RepublicRERRetraRevelation
RevereRevoxRexelRFT
RFWRGDRGHRheem
RhodesRIRick CampbellRickenbacker
RickToneRiderRigasRigonda
RiveraRiwecoRK RadioRM Electric
RMERMSERobert LawrenceRoberts ;USA
RobertsonRobuckRobukRocke International
RockfordRockolaRodgersRogers Majestic
RogersRohde SchwarzRolaRoland
RolaxRollandRomacRoss
RRRRRRSCRSS
RTRTV Cross ReferenceRussellRuwel
SABASachsenwerkSAESalara
SaloraSam AshSampsonSams
SamsonSamsungSangamoSangean
SangoSanoSanshinSansui
SanyoSaradulSargent EMSargent Rayment
SavageSavil RadioSBESBR
ScandynaSchalecoSchallerSchaub
SchlaakSchlumbergerScott TransformerScott
SDCSea pal RadioSearle AeroSears Roebuck
SeatSecoSeiberlingSeibt
SeimensSelenaSelmerSemcor
SencoreSentinelSequentialService
Session MasterSetchell CarlsonSeymour DuncanShamrock Radio
SharpSheafferShelleySheridan
SherwoodSicartSiemensSiera
Signal Battery CompanySignal ElectronicsSilcoSilver King
Silver MarshallSilverSilvertoneSimmons
Simms WattsSimplexSimplonSimpson
SinclairSingerSingleSintar
SkanticSkodaSky RoverSlagle
SleeperSMSmithsSNR
SobellSobolSocoraSOE
SokolSolarSolartronSolaSound
SoldanoSolectricSoltonSommerkamp
SonaSonarSonatelSonocraft
SonolorSonoraSony ;AustraliaSound City
Sound MirrorSound View MarineSoundSoundcraft
SoundesignSovtekSparks WithingtonSparton
SpatzSpencer WestSpencerSpezial
SpicaSpidolaSpiegelSpika
SplawnSplitdorfSpragueSRA
SRTStairs WintersStancorStandard Radio Telefon
StandardStandelStanleyStar Raider
StarStarckStargStark
StartfordStartonStassfurtStaudigl
STC ;AustraliaSteelmanSteiniteStella ;New Zealand
StenodeStereo FullStereoStereoSound
SterlingSternStewart RadioStewart Turner
Stewart WarnerStingerStory ClarkStrad
StratfieldStraussStrawberry BlondeStrobotuner
Stromberg CarlsonStudebakerStudiomasterStuzzi
SudfunkSunbeamSundownSunn
SuperiorSuperstarSupertoneSuprem
SupremeSuproSvenska Radio AktiebolagetSvetlovodsk
SwanSwirluxSWRSylvania
SymphonyTaffetTakTalk-a-Phone
TandbergTandyTannoyTapco
TascamTasmaTatungTaylor
TCATCETEACTech
TechnicsTeclemitTectronixTefag
TefiTeiscoTekadeTekelec
TektronixTele KingTele ToneTelechron
TelecoinTeledyneTelefunkenTelephone
TelequipmentTeletonTeletronTelevian
TelevisionTraining InstituteTelsenTempleTempleTone
TempovoxTentoTertaTesla
TexanTHDThermThomson
ThomsonHoustonThordarsonThornThroens
TITiffany ToneTimeElectronicsTitan
TMCTMKToddTokyo HY Labs
TomThumbTonomacTopecoTophat
TornTornisterTorotorTorres
ToshibaToshibaManualTrace ElliotTrader
TradioTrainwreckTrans ArenaTransatlantic
Transformer CorpsTransitoneTransmission ProductsTransvision
TravellerTravlerTraynorTriangle
TricityTrimaxTrioTriplet
TrixTRKTropic AireTroubador
TroyTrue ValueTruetoneTruphonic
TruvoiceTruVoxTUACTurner
Tyrman ElectricUcoaUherUKW
UltraUltradyneUltramarUnda
UnicUnicordUnidenUnited Air Cleaners
United Motor ServiceUnited MotorsUnited RecordingUnited Reproducers
United ReproductionUnitedUnitraUniversal Battery
UniversalUniversumUnivoxUnKnown
US ElectricUS RadioUS TelevisionUSAF
UtahUTCV LectricalValco
ValiantValradioVan Der MolenVandyke
VarleyVEBVEFVega
VelodyneVickersVictorVictoreen
Video CorporationVideodyneVidorView
ViewtoneVikingVision Research LabsVM
VocolineVoice of MusicVolksVolkswagen
VolmarVoronezhVoxVoxson
VSEVWWacoWaldSchidt
WalgreenWalker George WWalterWaltham Standard
WalthamWanYongWardWare
WarnerWarwickWatermanWatkins
WattWattersonWaveTekWayfarer
WayneKerrWBWebcorWebster
WecoWegaWells GardnerWEM
WestburyWestern Air PatrolWestern AutoWestern Electric
Western RoyalWesternWestinghouseWestminster
WestonWestoneWextarkWeymouth
WeyradWharfedaleWhite IbbotsonWhite
WhiteleyWhitleyWholesaleWiking
WilcoWilcox GayWillardWilliam J Murdock
WillysWincoWindsorWings
Wireless SetWireRecorderWoolarocWorkrite
World RadioWQXRWRLWT Grant
WT KnottWundercartWurlitzerXtal
YaesuYamahaYorkYorkville
ZaneyZanusiZaporizhzhyaZenith
ZenitronZentroZephyrZetavox