Vox Schematics, Service
manual or circuit diagram £1.80 (~ $2.20 or €2.10)

Schematics
Search
Valve
Data
Transistor
Data
Contact
Information
Free
Radio Books
Privacy
Policy

Trustpilot
5 Star Trust Pilot

Click on a blue link in the search results for a bigger image and to order your Vox schematic


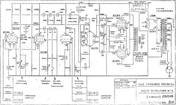
*** See also Jennings ***

184 Vox models listed

Model
Click to Order!
Year Book/
Source
File Type/
Volume
Page/
Ext
Preview/
Status
Vox 1200-FileVox-1200_Venue Lead 100.PreAmpPreAmppdfthumb
Vox 1201 ;PreAmp for Venue Bass 100-FileVox-Venue Bass1201_1201 ;PreAmp for Venue Bass 100
.PreAmp
PreAmppdfthumb
Vox 1901-FileVox-1901_Distortion Pedal.EffectsEffectspdfthumb
Vox 1901-FileVox-1901_Distortion Pedal.Effects.2Effectsgifthumb
Vox 19021981FileVox-1902_Flanger-1981.EffectsEffectspdfthumb
Vox 19031981FileVox-1903_Compressor Pedal_Compression Pedal-1981
.Effects
Effectspdfthumb
Vox 19041981FileVox-1904_Wah-1981.EffectsEffectspdfthumb
Vox 19051981FileVox-1905_Chorus-1981.EffectsEffectspdfthumb
Vox 30-FileVox-30_Escort Lead 30.AmpAmplifierpdfthumb
Vox 8471980FileVox-847_V847-1980.WahWah with BypassPower
Amplifier
pdfthumb
Vox 8471980FileVox-847_V847-1980.WahWah0pdfthumb
Vox A431984FileVox-A43_Busker-1984.AmpAmplifierpdfthumb
Vox AC 100 ;Early Model-FileVox-AC 100 ;Early Model.AmpAmplifierjpgthumb
Vox AC 100 ;Later Model1965FileVox-AC 100 ;Later Model-1965.AmpAmplifierjpgthumb
Vox AC 301964FileVox-AC Bass_AC 30_AC 36-1964.AmpAmplifierpdfthumb
Vox AC 361964FileVox-AC Bass_AC 30_AC 36-1964.AmpAmplifierpdfthumb
Vox AC Bass1964FileVox-AC Bass_AC 30_AC 36-1964.AmpAmplifierpdfthumb
Vox AC10 ;1958-FileVox-AC10 ;1958_AC15 Mk2 ;1959_AC15 ;Mk3 ;19600pdfthumb
Vox AC10 11960FileVox-AC10_AC10 1_AC10 2-1960.AmpAmplifierpdfthumb
Vox AC10 21960FileVox-AC10_AC10 1_AC10 2-1960.AmpAmplifierpdfthumb
Vox AC101960FileVox-AC10_AC10 1_AC10 2-1960.AmpAmplifierpdfthumb
Vox AC100 ;4x EL34 Valves1965FileVox-AC100 ;4x EL34 Valves-1965.AmpAmplifierpdfthumb
Vox AC100CPH2007FileVox-AC100CPH-2007.AmpAmplifierpdfthumb
Vox AC15 ;Mk3 ;1960-FileVox-AC10 ;1958_AC15 Mk2 ;1959_AC15 ;Mk3 ;19600pdfthumb
Vox AC15 HTVH12007FileVox-AC15 HTVH1-2007.AmpAmplifierpdfthumb
Vox AC15 Mk2 ;1959-FileVox-AC10 ;1958_AC15 Mk2 ;1959_AC15 ;Mk3 ;19600pdfthumb
Vox AC15-FileVox-AC15.AmpAmplifierjpgthumb
Vox AC151960FileVox-AC15-1960.AmpAmplifierpdfthumb
Vox AC151996FileVox-AC15-1996.AmpAmplifierpdfthumb
Vox AC30 ;1978-FileVox-AC30 ;1978_AC30 Silver Jubilee_AC30 ;SS Red
_AC30 Top Boost ;reissue 1994_AC30 ;Twin Reverb
0pdfthumb
Vox AC30 ;36 1964 revision1964FileVox_Jennings-AC30 36_AC30 ;36 1964 revision-1964
.Amp
Amplifierjpgthumb
Vox AC30 ;Later version-FileVox-AC30 ;Later version.AmpAmplifierjpgthumb
Vox AC30 ;Ltd Edition1990FileVox-AC30 ;Ltd Edition_AC30 ;Vintage Ed-1990.AmpAmplifierpdfthumb
Vox AC30 ;SS Red-FileVox-AC30 ;1978_AC30 Silver Jubilee_AC30 ;SS Red
_AC30 Top Boost ;reissue 1994_AC30 ;Twin Reverb
0pdfthumb
Vox AC30 ;Twin Reverb-FileVox-AC30 ;1978_AC30 Silver Jubilee_AC30 ;SS Red
_AC30 Top Boost ;reissue 1994_AC30 ;Twin Reverb
0pdfthumb
Vox AC30 ;Vintage Ed1990FileVox-AC30 ;Ltd Edition_AC30 ;Vintage Ed-1990.AmpAmplifierpdfthumb
Vox AC30 ;With Reverb Mod1991FileVox-AC30 ;With Reverb Mod-1991.AmpAmplifierpdfthumb
Vox AC30 361964FileVox_Jennings-AC30 36_AC30 ;36 1964 revision-1964
.Amp
Amplifierjpgthumb
Vox AC30 6 ;Top Boost Mod1965FileVox-AC30 6 ;Top Boost Mod-1965.PreAmpPreAmppdfthumb
Vox AC30 Silver Jubilee-FileVox-AC30 ;1978_AC30 Silver Jubilee_AC30 ;SS Red
_AC30 Top Boost ;reissue 1994_AC30 ;Twin Reverb
0pdfthumb
Vox AC30 SS-FileVox-AC30 SS.Amp.poorAmplifierpdfthumb
Vox AC30 Top Boost ;reissue 1994-FileVox-AC30 ;1978_AC30 Silver Jubilee_AC30 ;SS Red
_AC30 Top Boost ;reissue 1994_AC30 ;Twin Reverb
0pdfthumb
Vox AC301978FileVox-AC30-1978.AmpAmplifierpdfthumb
Vox AC301986FileVox-AC30-1986.AmpAmplifierpdfthumb
Vox AC301989FileVox-AC30-1989.AmpAmplifierpdfthumb
Vox AC301990FileVox-AC30-1990.AmpAmplifierpdfthumb
Vox AC301993FileVox-AC30-1993.AmpAmplifierpdfthumb
Vox AC301993FileVox-AC30-1993.PreAmpPreAmppdfthumb
Vox AC30C2 ;Revfx2009FileVox-AC30C2 ;Revfx-2009.AmpAmplifierpdfthumb
Vox AC30C22009FileVox-AC30C2-2009.AmpAmplifierpdfthumb
Vox AC30C22009FileVox-AC30C2-2009.PreAmpPreAmppdfthumb
Vox AC30CC22005FileVox-AC30CC2_AC30CC2X-2005.AmpAmplifierpdfthumb
Vox AC30CC2X2005FileVox-AC30CC2_AC30CC2X-2005.AmpAmplifierpdfthumb
Vox AC30VR2009FileVox-AC30VR-2009.AmpAmplifierpdfthumb
Vox AC4-FileVox-AC4.Amp.poorAmplifierpdfthumb
Vox AC50 ;Mk2 with GZ34-FileVox-AC50 ;Mk2 with GZ34.AmpAmplifierjpgthumb
Vox AC50 4 ;Mk31965FileVox-AC50 4 Mk3_AC50 4 ;Mk3-1965.AmpAmplifierpdfthumb
Vox AC50 4 Mk31965FileVox-AC50 4 Mk3_AC50 4 ;Mk3-1965.AmpAmplifierpdfthumb
Vox AC501976FileVox-AC50-1976.AmpAmplifierpdfthumb
Vox AD100VTH2006FileVox_Korg-AD100VTH-2006.AmpAmplifierpdfthumb
Vox AD120VT2003FileVox_Korg-AD120VT-2003.AmpAmplifierpdfthumb
Vox AD15 30VT2004FileVox_Korg-AD15 30VT-2004.AmpAmplifierpdfthumb
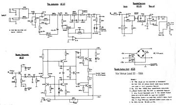
Vox AF371984FileVox-AF37_venue lead 30-19840pdfthumb
Vox AF371984FileVox-AF37_venue lead 50-19840pdfthumb
Vox AF441984FileVox-AF44_venue bass 30-19840pdfthumb
Vox AF441984FileVox-AF44_venue bass 50-19840pdfthumb
Vox BasePreAmp Mk3-FileVox-BasePreAmp Mk3_Dynamic Bass_Foundation Bass
_Super Foundation Bass.PreAmp
PreAmppdfthumb
Vox Berkley ;2x EL34 Valves-FileVox-Berkley ;2x EL34 Valves.AmpAmplifierpdfthumb
Vox Berkley 2 Super Reverb V8-FileVox-Berkley 2 Super Reverb V8_Berkley 2 V8_Berkley
II V8.Amp
Amplifierpdfthumb
Vox Berkley 2 V8-FileVox-Berkley 2 Super Reverb V8_Berkley 2 V8_Berkley
II V8.Amp
Amplifierpdfthumb
Vox Berkley 21966FileVox-Berkley II ;Transistor version_Berkley 2_V1081
-1966.Amp
Amplifierpdfthumb
Vox Berkley II ;Transistor version1966FileVox-Berkley II ;Transistor version_Berkley 2_V1081
-1966.Amp
Amplifierpdfthumb
Vox Berkley II V8-FileVox-Berkley 2 Super Reverb V8_Berkley 2 V8_Berkley
II V8.Amp
Amplifierpdfthumb
Vox Buckingham ;V1121-FileVox-Buckingham ;V1121_V1121.Amp.poorAmplifierpdfthumb
Vox Buckingham ;V1123 6-FileVox-Buckingham ;V1123 6_V1123 6.Amp.poorAmplifierpdfthumb
Vox Buckingham-FileVox-Buckingham_V1121.AmpAmplifierpdfthumb
Vox Busker1984FileVox-A43_Busker-1984.AmpAmplifierpdfthumb
Vox Cambridge ;Reverb-FileVox-Cambridge Reverb_Cambridge ;Reverb.AmpAmplifierpdfthumb
Vox Cambridge Reverb V3-FileVox-V3_Cambridge Reverb V3.AmpAmplifierpdfthumb
Vox Cambridge Reverb-FileVox-Cambridge Reverb_Cambridge ;Reverb.AmpAmplifierpdfthumb
Vox Chorus1981FileVox-1905_Chorus-1981.EffectsEffectspdfthumb
Vox Compression Pedal1981FileVox-1903_Compressor Pedal_Compression Pedal-1981
.Effects
Effectspdfthumb
Vox Compressor Pedal1981FileVox-1903_Compressor Pedal_Compression Pedal-1981
.Effects
Effectspdfthumb
Vox Concert 100 ;Valve Head-FileVox-Concert 100 ;Valve Head.AmpAmplifierpdfthumb
Vox Concert 501-FileVox-Concert 501.AmpAmplifierpdfthumb
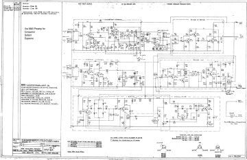
Vox Conquerer1969FileVox-PreAmp Mk3_Conquerer_Defiant_Supreme-1969.PreAmpPreAmpjpgthumb
Vox Conquerer1969FileVox_Jennings-Conquerer-1969.PAPower
Amplifier
jpgthumb
Vox Conquerer1969FileVox_Jennings-Supreme Mk1_Conquerer_Defiant-1969
.PreAmp
PreAmpjpgthumb
Vox Defiant-FileVox-Defiant_Foundation Bass.AmpAmplifierpdfthumb
Vox Defiant1969FileVox-PreAmp Mk3_Conquerer_Defiant_Supreme-1969.PreAmpPreAmpjpgthumb
Vox Defiant1969FileVox_Jennings-Defiant_Dynamic_Foundation_Super Foundation
Bass-1969.PreAmp
PreAmpjpgthumb
Vox Defiant1969FileVox_Jennings-Defiant_Foundation Bass-1969.PAPower
Amplifier
jpgthumb
Vox Defiant1969FileVox_Jennings-Supreme Mk1_Conquerer_Defiant-1969
.PreAmp
PreAmpjpgthumb
Vox Distortion Pedal-FileVox-1901_Distortion Pedal.EffectsEffectspdfthumb
Vox Distortion Pedal-FileVox-1901_Distortion Pedal.Effects.2Effectsgifthumb
Vox Dual Manual Continental ;V303J-FileVox-V303J_Dual Manual Continental ;V303J.OrganOrgan
Keyboard
pdfthumb
Vox Dynamic Bass-FileVox-BasePreAmp Mk3_Dynamic Bass_Foundation Bass
_Super Foundation Bass.PreAmp
PreAmppdfthumb
Vox Dynamic1969FileVox_Jennings-Defiant_Dynamic_Foundation_Super Foundation
Bass-1969.PreAmp
PreAmpjpgthumb
Vox Escort bass 50-FileVox-Escort bass 500pdfthumb
Vox Escort Bass 50-FileVox-Escort Bass 50.AmpAmplifierpdfthumb
Vox Escort Lead 30-FileVox-30_Escort Lead 30.AmpAmplifierpdfthumb
Vox Escort lead 30-FileVox-Escort lead 300pdfthumb
Vox Escort-FileVox-Escort.AmpAmplifierpdfthumb
Vox Flanger1981FileVox-1902_Flanger-1981.EffectsEffectspdfthumb
Vox Foundation Bass-FileVox-BasePreAmp Mk3_Dynamic Bass_Foundation Bass
_Super Foundation Bass.PreAmp
PreAmppdfthumb
Vox Foundation Bass-FileVox-Defiant_Foundation Bass.AmpAmplifierpdfthumb
Vox Foundation Bass1969FileVox_Jennings-Defiant_Foundation Bass-1969.PAPower
Amplifier
jpgthumb
Vox Foundation1969FileVox_Jennings-Defiant_Dynamic_Foundation_Super Foundation
Bass-1969.PreAmp
PreAmpjpgthumb
Vox Midas 50-FileVox-Midas 50.Amp.poorAmplifierpdfthumb
Vox NT152009FileVox-NT15-2009.AmpAmplifierpdfthumb
Vox OctaVoice2003FileVox-OctaVoice-2003.EffectsEffectsgifthumb
Vox PA1001984FileVox-PA100_Venue ;100W Early models-1984.AmpAmplifierpdfthumb
Vox PA120-FileVox-Venue Keyboard PA100_PA120_PA200.PreAmpPreAmppdfthumb
Vox PA200-FileVox-PA200_Venue ;200W.AmpAmplifierpdfthumb
Vox PA200-FileVox-Venue Keyboard PA100_PA120_PA200.PreAmpPreAmppdfthumb
Vox Pacemaker-FileVox-Pacemaker.AmpAmplifierpdfthumb
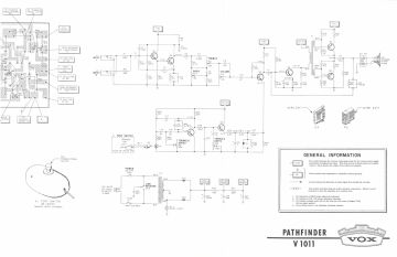
Vox Pathfinder 15-FileVox-Pathfinder 15.Amp.poorAmplifierpdfthumb
Vox Pathfinder-FileVox-V1011_Pathfinder.AmpAmplifierpdfthumb
Vox Percussion key V829-FileVox-V829_Percussion key V829.AmpAmplifierpdfthumb
Vox PreAmp Mk31969FileVox-PreAmp Mk3_Conquerer_Defiant_Supreme-1969.PreAmpPreAmpjpgthumb
Vox Reverb Unit1964FileVox-Reverb Unit-1964.AmpAmplifierjpgthumb
Vox Royal Gaurdsman ;V1131-FileVox-V1131_Royal Gaurdsman ;V1131.AmpAmplifierpdfthumb
Vox Royal Guardsman-FileVox-V1131_Royal Guardsman.AmpAmplifierpdfthumb
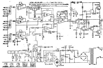
Vox SSG ;100 Watt-FileVox-SSP_SSG ;100 Watt.AmpAmplifierpdfthumb
Vox SSP-FileVox-SSP_SSG ;100 Watt.AmpAmplifierpdfthumb
Vox Super Beatle-FileVox-V1141_Super Beatle.AmpAmplifierpdfthumb
Vox Super Foundation Bass 100W1969FileVox_Jennings-Supreme_Super Foundation Bass 100W
-1969.PA
Power
Amplifier
jpgthumb
Vox Super Foundation Bass-FileVox-BasePreAmp Mk3_Dynamic Bass_Foundation Bass
_Super Foundation Bass.PreAmp
PreAmppdfthumb
Vox Super Foundation Bass-FileVox-Supreme_Super Foundation Bass.AmpAmplifierpdfthumb
Vox Super Foundation Bass1969FileVox_Jennings-Defiant_Dynamic_Foundation_Super Foundation
Bass-1969.PreAmp
PreAmpjpgthumb
Vox SuperTwin1981FileVox-SuperTwin-1981.AmpAmplifierpdfthumb
Vox Suppa Tonebender-FileVox-Suppa Tonebender.EffectsEffectspdfthumb
Vox Supreme Mk11969FileVox_Jennings-Supreme Mk1_Conquerer_Defiant-1969
.PreAmp
PreAmpjpgthumb
Vox Supreme-FileVox-Supreme_Super Foundation Bass.AmpAmplifierpdfthumb
Vox Supreme1969FileVox-PreAmp Mk3_Conquerer_Defiant_Supreme-1969.PreAmpPreAmpjpgthumb
Vox Supreme1969FileVox_Jennings-Supreme_Super Foundation Bass 100W
-1969.PA
Power
Amplifier
jpgthumb
Vox T601965FileVox-T60-1965.AmpAmplifierpdfthumb
Vox Tonebender-FileVox-Tonebender.EffectsEffectspdfthumb
Vox ToneLab TT2003FileVox_Korg-ToneLab TT-2003.AmpAmplifierpdfthumb
Vox V1011-FileVox-V1011_Pathfinder.AmpAmplifierpdfthumb
Vox V10811966FileVox-Berkley II ;Transistor version_Berkley 2_V1081
-1966.Amp
Amplifierpdfthumb
Vox V1121-FileVox-Buckingham ;V1121_V1121.Amp.poorAmplifierpdfthumb
Vox V1121-FileVox-Buckingham_V1121.AmpAmplifierpdfthumb
Vox V1123 6-FileVox-Buckingham ;V1123 6_V1123 6.Amp.poorAmplifierpdfthumb
Vox V1131-FileVox-V1131_Royal Gaurdsman ;V1131.AmpAmplifierpdfthumb
Vox V1131-FileVox-V1131_Royal Guardsman.AmpAmplifierpdfthumb
Vox V1141-FileVox-V1141_Super Beatle.AmpAmplifierpdfthumb
Vox V1154-FileVox-V1154_Viscount ;V1154.AmpAmplifierjpgthumb
Vox V1154-FileVox-V1154_Viscount ;V1154.Amp.2Amplifierpdfthumb
Vox V118-FileVox-V118_Westminster V118.Amp.SMAmplifierpdfthumb
Vox V125 ;Bass-FileVox-V125 ;Bass.PreAmpPreAmppdfthumb
Vox V125 ;Lead head and Climax Combo-FileVox-V125 ;Lead head and Climax Combo.AmpAmplifierpdfthumb
Vox V15-FileVox-V15.AmpAmplifierpdfthumb
Vox V15-FileVox-V15.Amp.2Amplifierpdfthumb
Vox V3-FileVox-V3_Cambridge Reverb V3.AmpAmplifierpdfthumb
Vox V303J-FileVox-V303J_Dual Manual Continental ;V303J.OrganOrgan
Keyboard
pdfthumb
Vox V829-FileVox-V829_Percussion key V829.AmpAmplifierpdfthumb
Vox V8471980FileVox-847_V847-1980.WahWah with BypassPower
Amplifier
pdfthumb
Vox V8471980FileVox-847_V847-1980.WahWah0pdfthumb
Vox VC122003FileVox_Korg-VC12-2003.AmpAmplifierpdfthumb
Vox Venue ;100 W1985FileVox-Venue ;100 W-1985.AmpAmplifierjpgthumb
Vox Venue ;100W Early models1984FileVox-PA100_Venue ;100W Early models-1984.AmpAmplifierpdfthumb
Vox Venue ;200W-FileVox-PA200_Venue ;200W.AmpAmplifierpdfthumb
Vox venue bass 301984FileVox-AF44_venue bass 30-19840pdfthumb
Vox Venue Bass 301984FileVox-Venue Bass 30-1984.AmpAmplifierpdfthumb
Vox venue bass 501984FileVox-AF44_venue bass 50-19840pdfthumb
Vox Venue Bass 501984FileVox-Venue Bass 50-1984.AmpAmplifierpdfthumb
Vox Venue Bass1201-FileVox-Venue Bass1201_1201 ;PreAmp for Venue Bass 100
.PreAmp
PreAmppdfthumb
Vox Venue Keyboard PA100-FileVox-Venue Keyboard PA100_PA120_PA200.PreAmpPreAmppdfthumb
Vox Venue Lead 100-FileVox-1200_Venue Lead 100.PreAmpPreAmppdfthumb
Vox venue lead 301984FileVox-AF37_venue lead 30-19840pdfthumb
Vox Venue Lead 301984FileVox-Venue Lead 30-1984.AmpAmplifierpdfthumb
Vox venue lead 501984FileVox-AF37_venue lead 50-19840pdfthumb
Vox Venue Lead 501984FileVox-Venue Lead 50-1984.Amp.poorAmplifierpdfthumb
Vox Venuepa-FileVox-Venuepa.AmpAmplifierpdfthumb
Vox Virtuoso ;15W1967FileVox_Jennings-Virtuoso ;15W-1967.PAPower
Amplifier
gifthumb
Vox Virtuoso1967FileVox-Virtuoso-1967.AmpAmplifiergifthumb
Vox Viscount ;V1154-FileVox-V1154_Viscount ;V1154.AmpAmplifierjpgthumb
Vox Viscount ;V1154-FileVox-V1154_Viscount ;V1154.Amp.2Amplifierpdfthumb
Vox VR30 ;Reverb-FileVox-VR30 ;Reverb.AmpAmplifierpdfthumb
Vox VT50-FileVox-VT50.AmpAmplifierpdfthumb
Vox VT80+2002FileVox_Korg-VT80+-2002.AmpAmplifierpdfthumb
Vox Wah1981FileVox-1904_Wah-1981.EffectsEffectspdfthumb
Vox Westminster V118-FileVox-V118_Westminster V118.Amp.SMAmplifierpdfthumb
PayPal Logo
These radio, TV, record player, amplifier, amp and tape or cassette recorder schematics, circuit diagrams and service manuals are mostly high quality, very readable scans and will usually be Emailed within an hour or two, if I need to scan an item, or it's the middle of the night, it may take a little longer! Here in the UK it is 02:58. If more than one schematic is listed for a model I will generally send them all, unless too big to attach! Specialising in British schematics Roberts, Hacker, Bush, Pye etc. also American and German manuals feature strongly, search for what you need. Multi page manuals are Emailed as pdfs. Please Email or phone 0788 4425213 Thanks for looking, Mike.

Search for your Schematic



Fill in the "Make" and "Model" boxes, if you are unsure of the model, leave it blank and I will list ALL models for that manufacturer, similarly if you only have the model number leave "Make" blank and I will list similar model names from ALL manufacturers. How to repair your radio. More explanation here. Some sources searched :-
Book SetKEYYears
J.F. Riders Perpetual Rider 1920-54
Trader Service sheets Trader 1933-81
Beitmans Radio Diags Beitman 1926-69
Beitmans TV Diagrams BeitmanTV 1947-70
Gernsback Radio Diags. Gernsback 1922-34
Empfanger Schaltungen ES 1928-57
RCA Service Notes RCASN 1923-52
Broadcaster Supplements Broadcaster 1934-42
Radio and TV 36 vol set RTV 1945-86
Radio and TV 5 vol set RTV5 1945-54
Crosley Service Suppls. Crosley 1929-42
My Pre-scanned Files File =>2022
The search logic is slightly "fuzzy" in that it's case insensitive and ignores punctuation so, model TR-510 is the same as tr510, and G.E.C is the same as "gec".

(247201 schematics* by 1828 different manufacturers indexed!)
Updated 18th. Dec 2023


Search Time = 184 results in 25.2 mS. Log
ABCAC DaytonAccurateAce
ACECAceToneAcheAcme
AcornAcousticAcousticalAcra Test
Acra ToneAdaAdaptolAddison
Admiral ;AustraliaAdretAdvance ElectricAdvance
AdventAEAAEGAEI
AELAeonicAeradioAerialite
AeriolaAero MetalAero MotiveAero Products
AerodyneAetnaAFBAffiliated
AGEAgilentAH GrebeAhemo
AimsAir CastleAir ChiefAir King
Air KnightAir MinistryAir RadioAirline
AirmecAiroAirtoneAirzone
AiwaAjaxAJSAkai
AKGAkkordAkradAlamo
AlanAlbaAlchemistAlden
AlesisAlfaAlgeneAllander
AllesandroAllied Engineering InstituteAlliedAllocchio Bacchini
AlphaAlpinistAltarAltec Lansing
AltoAmalgamatedAmatoAmbassador
AmberAMCAmcronAmerican Bosch
American DataAmerican Foundation For the BlindAmerican MeriLeiAmerican Motors
American TransformerAmerican TVAmericanAmeritron
AmpegAmpexAmphenolAmplion
AmproAmradAmstradANC
AndreaAngstremANKAnsley
Antique SoundAntoneAnubicsAola Schlaak
ApexApogeeApparatusAppel Henderson
AppletonAppliedApprovedArborphone
ArcadiaArcamArcherArdent
ArelArenArenaArgos
ArgosyArgusAriaAriane
ArielArionAristocratAristona
AristophoneArkayArmstrongARP
ARTArthur AnsleyArtoneArvin
ArzamasAshtonAskarAstars
AsterAstorAstradAstron
AtariAtchisonAthenaAtlantic
AtlasAtwater KentAudarAudinac
Audio DesignAudio NoteAudio ResearchAudiola
AudiolabAudiolineAuriconAustin
AustrovoxAutocratAutomaticAutomovil
AutophonAutoradioAutoSuperAutovox
AvcoAvery FisherAviolaAVO
AWAAward SessionAwardAxess
AzdamAztecBad StoneBadcat
BairdBalcombeBaldwinBalkeit
BalkiteBallantineBandBoxBandmaster
Bang and OlufsenBannerBarcusBarker
BarRadioBARTGBASFBassMan
BauerBBCBBEBeaning
BeckerBeedeBeethovenBehringer
BeitmanBekoBelcoBelcom
Bell and HowellBellBelleBelmont
BelsonBeltekBendixBengal
BenksonBensonBeogramBeolit
BerdskBERECBerlinBernard
BernburgBerning SeigfriedBertonciniBespeco
BettersetBF GoodrichBGWBiennophone
BiggBinatoneBinsonBK
Black HeartBlackhawkBlackstarBlaupunkt
Blocs AccordBlohmBlonderBlue Spot
BobinasBogenBognerBolt
BondBoogieBoschBose
BossBrandesBrandtBraun
BrayheadBRCBremerBremi
BrentwoodBretingBrewsterBriconic
BrimarBrionvegaBritamerBroadcaster
BronswickBrookBrown BoverieBrown
BrownieBrowningBRTBRTR
BrunoBrunswickBrushBSR
BTEBTHBTSBuchla
BuckinghamBudBugeraBuick
BulovaBurbdeptBurgessBurgoyne
BurmanBurndeptBurnsBurrell
BushBushLaneBushManualButler
BYEBylockCable NelsonCAC
CadillacCalradCalselCalvert
CameoCampanelaCamtecCanadian Radio
Canadian WestinghouseCapehartCapitolCaravan
CarischCarlinCarlsbroCarousel
CarronCarterCarverCarvin
CaseCastillaCavelcadeCBS
CelestionCentral EquipmentCenturyCER
CGEChakophoneChampChampion
ChancellorChannel MasterChannelCheliabinsk
ChevroletChieftanChryslerCihan
CiscoCities Service OilCitronicCivilian
ClagoClarionClasse ;AudioClearsonic
CleartoneClimaxClintonClipper
ClydonCMCCoast to Coast Codar
Col R TelCollaroCollinsCollorado
ColonialColor soundColortelColumbia
ComixCommonwealthConcordConrad Johnson
ConsolidatedConsomelloContessaContinental
ConvairCoOpCoronaCoronado
CoronetCorvairCorvetteCosmos
CossorCouchCourierCraftsmen
CrateCRCCrescentCrest Audio
CromwellCrosleyCrownCrumar
CrystalCTRCurrysCyldon
CyrusCzeijaDAFDan Armstrong
DanelectroDanoDansetteDansk
DARBDartingtonDataDaven
David BogenDavid GrimesDaxonDay Fan
DayRadDaystromDaytonDB
DBXDe ForestDean MarkleyDecanno
DeccaDeccasoundDefiantDelco
DelmonicoDeltaDeltalabDenco
DenonDesotoDetrolaDeVar
DeWaldDickersonDictographDiezel
DigitechDioraDKEDnepropetrovsk
DodDodgeDominionDon Lee
DorchesterDoricDouglasDrake
DrummerDTWDual EngineeringDual
DucatiDucretetDukaneDulci
DuMontDumortierDunlopDwektronix
DynacoDynacordDynakitDynaport
DynatronEagleEAPEAR
EarlEarthEasternEAW
ECAEchophoneEchoplexEchoTape
EckenrothEckoEcksteinEddystone
EdenEdison BellEdisonEdiswan
EDPEdwardsEffedibiEgnater
EH ResearchEH ScottEHRAEico
EkcoEkosonicEkotapeEL Rey
ElbegElbiaElcophonElectone
ElectradElectric AutoliteElectric AutomotiveElectric Specialties
Electrical ResearchElectro AcousticElectro BetrriebElectro Harmonix
Electro MaticElectro TechnicalElectroHomeElectromuse
Electronic CorpElectronic Dream PlantElectronic LabsElectronic Music Labs
ElectrophoneElectroplexElectroVoiceEletrofone
ElgarElizabethanElkElka
ElmugElpicoEltraElxon
EMCEmerson ;ArgentinaEMIEmisonic
EMLEMMEmorEmpire Designing
Empire ElectricalEMSEmtronEMU
EmudEMWEnekaEngl
English ElectricEnvoyEpiphoneERLA
ErmsaERTErwaES
EspeyEsquireEsteyEstyma
EtraEtronicEumigEurophon
EurophoneEvansEverreadyExcelsior
ExelradFacitFactotumFADA
FairbanksFairchildFairlightFalcon
FalksFansteelFapesaFarfisa
FarnellFarnsworthFarrandFasma
Federal ManufacturingFederal RadioFederalFederated
FelgateFenderFergusonFerrando
Ferranti ;SimilarFerrarFerrisFerrograph
FiatFidelityFinluxFiolent
FirestoneFirst National RadioFisherFisk
FittonFJ FitzgeraldFleetwoodFlorac
FlukeFlush WallFM SpecialitiesFNR
FonotalkFord PhilcoFordFordson
FourierFoxxFramusFranklin
FreedFrench JesseFreshmanFret and Foot
Frost MintonFultonFunkstrahlFurguson
FurgusonicFurmanFuttermanFuturama
GalaxyGallien KruegerGalvinGamble Skogmo
GarnetGarodGarrardGates
GBCGCHQGE ;ArgentinaGEC
GecophoneGelosoGemGemeinschafts
GenalexGeneral DynamicsGeneral FireGeneral Household
General ImplementGeneral IndustriesGeneral InstrumentGeneral Radio
General TVGenericGenRadGeodyn
GernsbackGerufonGetaGiannina
GibsonGigracGilbertGilfillan
GladstoneGlobeGMGoblin
Goerz MetrawattGolden TubeGoldentoneGoldpfiel
GoldringGoldstarGonsetGoodmans
GoodYearGordon ElfGothamGould
GraetzGraham PaigeGraham PhilcoGrainger
GramaphoneGramdeckGrammontGrampian
GranadaGrancoGrandinGrant
GrantlineGrasmanGrasmannGraves
Gray DanielsonGrayGraybarGrebe
GregoryGretschGrigsbyGrommes
GrooveTubeGrossGroznyGrundig
GTGuildGuitar ResearchGulbransen
H ClarkeHACHackerHaco
HagenukHagstromHalcyonHale
HallicraftersHalsonHamegHamilton
HammarlundHammondHanimexHansen
Harman KardonHarmonyHarold SheversHarris
HartkeHarty YoungHarvardHarvey Wells
HastingsHatryHEAHealing
Hear All ContinentsHeathHeathkitHeli
HenryHenrys RadioHerbert HornHermes
HetroHF LabsHH ;ElectronicsHH Scott
Hi LoHickokHitachiHiwatt
HKHMGCCHMV ;AustraliaHMV New Zealand
HoffmanHohnerHondaHoodwin
HornyHornyphonHotpointHoward
HPHudson MotorsHudson RossHudson
Hughes KettnerHupmobileHuthIbanez
IberiaICAIcomIdeal
ImefonImpactImperialIncarRadio
IndesitIndustria RadiotecnicaIndustrial ElectronicIndustrial Instruments
InelroIngelenInsulineIntensofunk
InterceptorInterMIntermarkInternational Detrola
International industriesInternationalInterOceanInterstate
InvictaInvictusIrradioIskra
ITTJ G GravesJacksonJadis
JahnkeJamesJasonJBL
JDJefferson TravisJenJenkins
JenningsJerroldJerry DonahueJesse
Jet CityJewelJimi HendrixJMF
John MeckJohn RadioJohnsonJolida
JordanJothaJP SeeburgJuergen Simon
JugoJungmannJupiterJVC
JW DavisKaar EngineeringKadetteKaiser
KalamazooKamenskKampoKappler
KapschKaradioKawaiKay
KBKeighleyKeller FullerKellog
Ken BrownKennedyKenproKent
KenwoodKernwoodKetayKiev
KingKingsKingstonKishtim
KittyhawkKlangfilmKlemtKLH
KlingerKnightKnightKitKO
KochKodelKolledaKonka
KorgKortingKosmovoxKoyo
KrakauerKramolinKrefftKriesler
KrishkeKrohlerKudelskiKurzweil
KustomKW communicationsKylectronL and L
L TatroLabogaLafayetteLamagna
LamcoLandryLaneyLang
LangeLangevinLarinkoLaselle
LaurehkLeaderLeakLeander
LearLectrolabLeipzigLembeck
LeningradLesamLesleyLeslie
LeutzLevellLewolLewt
LexiconLifcoLincolnLine 6
LinearLissenLoeweLoftin
LoganLohjaLondon CityLondon Electric
LongLordLorenzLotus
Loud ;TechnologiesLowreyLTPLumophon
LuxorLyricLytle and CanonMac
MackayMackieMacoMacy
Madison MooreMadrigalMaestoMaestro
MagatoneMagic ToneMagnadyneMagnatone
MagnavoxMaguireMaihakMains Radio Gramaphones
MaintainenceMajesticMajorMallory
MantelMantolaMarantzMarc
Marconi ;CanadaMarconiphoneMarcucciMarelli
MargolinMark SimpsonMarkMarkBass
MarlboroMarmaxMarshallMarti
MartinMasbelMascoMashpriborintorg
Master CareMaster RadioMasteradioMasterpiece
MatchlessMatsushitaMaxonMazda
MBLEMcCarthyMcIntoshMcMichael
McMillanMcMurdoMeazziMebgeratebau
MeckMectronMediatorMegard
MeggerMeissnerMelburnMelorad
MelosMendeMercantileMercury
MesaMeteorMetrodyneMetropolitan Vickers
MetzMEWMFAMicro Electronic
Micro RadioMicrontaMidlandMidwest
MilitaryMillsMilwaukeeMinerva
MinskMiracoMirageMission Bell
MissionMitchellMitsubishiMivar
MohawkMoldedMonarchMonelectric
MonitorMonogramMonsantoMontgomery Ward
MoogMoparMorleyMorphy Richards
Moscow Deaf AidMoscowMoskovskyMosrite
MotekMoto MeterMotoMotorola
MotoviaMotovoxMoulinexMRTZ
Mullard ;AustraliaMultitoneMultivoxMunston
MuntzMurphy ;New ZealandMusaphonicMusette
Music ManMusicaidMusicaireMusical Fidelity
MusiqueMuzakMXRNAD
NaiwaNakamichiNanaolaNash
NassauNathanialNational AcousticalNational Carbon
National CooperativeNational DobroNational PanasonicNational Radio Company
National Radio InstituteNational Radio ProductsNational Tape RecorderNational Transformer
National UnionNationalNatoNavico
NavigatorNavshipsNECNetwork
NeumannNewcombeNewmaticNH Radio
NiemannNintendoNisslNivico
NizhegorodskyNobelsNoblex BernaNoblex Carina
Noblex FabulinoNoblexNoblitt SparksNora
NorcoNord MendeNorden HauckNorelco
NorlinNormaNorthcourtNorthEastern Engineering
Northern ElectricNorthern RadioNorthlandNova
NovakNovatorNRINSF
NSMOahuOakOberheim
OceanicOctaveOKOkean
OldsmobileOldsmodbileOlympicOmega
OnkyoOpelOperadioOpta
OrangeOrionORROrsha
OrthonOsakaOsramOwin
OzarkaPacentPacific RadioPacific Research
PacificPackard BellPackard Motor CarPackard Philco
PackardPageantPaillardPalace
PalecPalomarPAMPamphonic
PanasonicPanatropePanoramicParamount Radio
ParkParker MccroryParmakParos
ParsekPathePatonPatterson
Pearce SimpsonPearcePearlPeavey
PedersenPeerlessPellegrinettiPennine
PentronPerdioPerfectonePeter Pan
Peto ScottPfanstiehlPhiccoPhico
PhilbrickPhilco ;ItalyPhilettaPhilharmonic
Philips ;AmericaPhillips PetroleumPhilmorePhonic
PhonolaPierce AiroPierce ArrowPierce
Pierson DelanePiersonPifcoPig Nose
PilgrimPilotPioneerPizon
PlaycraftPlaymatePlaze MusicPlessey
PlustronPlustronicsPlymouth PhilcoPlymouth
PoliotPolytonePolyvoxPontiac
Popular MechanicsPort0MaticPortadynePorto Baradio
Porto ProductsPorto RadioPorto ServerPortodyne
PortogramPowersoftPrecedentPrecision Radio
PrecisionPremierPriessProctor Silex
PromenettePulse TechniquesPure OilPuritan
PurotonePurple CowPuxingPye ;Australia
PyewayQSCQTXQuad
QualitonQuanTechQuartz LockRacal
RadfordRadialvaRadiartRadiette
Radio Acoustic ProductsRadio and TelevisionRadio ChassisRadio Circular
Radio Development ResearchRadio DisplaysRadio ElectricRadio Engineering
Radio GramRadio KitsRadio MarineRadio Product
Radio ProductsRadio RecepterRadio ReceptorRadio Rentals
Radio ServiceRadio ShackRadio TechnicRadio Trading
Radio UnionRadio VisionRadio WireRadiobar
RadioCorpRadioetteRadioExchangeRadiofon
RadiolaRadiolaGramRadioletteRadiomarelli
RadiometerRadioMobileRadioneRadionette
RadionicRadiopriborRadiotehnikaRadiotron
RadiotropeRadolekRAFRainbow
RandallRankRanserRAP
RASRatRaulandRay
RaymondRaytheonRBMRCA
RCASNRCFRCRRCS
RE LacaultReadRiteRealisticRecording Devices
RedBearRediffusionRedifonRees Mace
RegalRegencyRegentRegentone
ReicoRemaRemlerRenard
RenaultRent a SetREORepanco
RepublicRERRetraRevelation
RevereRevoxRexelRFT
RFWRGDRGHRheem
RhodesRIRick CampbellRickenbacker
RickToneRiderRigasRigonda
RiveraRiwecoRK RadioRM Electric
RMERMSERobert LawrenceRoberts ;USA
RobertsonRobuckRobukRocke International
RockfordRockolaRodgersRogers Majestic
RogersRohde SchwarzRolaRoland
RolaxRollandRomacRoss
RRRRRRSCRSS
RTRTV Cross ReferenceRussellRuwel
SABASachsenwerkSAESalara
SaloraSam AshSampsonSams
SamsonSamsungSangamoSangean
SangoSanoSanshinSansui
SanyoSaradulSargent EMSargent Rayment
SavageSavil RadioSBESBR
ScandynaSchalecoSchallerSchaub
SchlaakSchlumbergerScott TransformerScott
SDCSea pal RadioSearle AeroSears Roebuck
SeatSecoSeiberlingSeibt
SeimensSelenaSelmerSemcor
SencoreSentinelSequentialService
Session MasterSetchell CarlsonSeymour DuncanShamrock Radio
SharpSheafferShelleySheridan
SherwoodSicartSiemensSiera
Signal Battery CompanySignal ElectronicsSilcoSilver King
Silver MarshallSilverSilvertoneSimmons
Simms WattsSimplexSimplonSimpson
SinclairSingerSingleSintar
SkanticSkodaSky RoverSlagle
SleeperSMSmithsSNR
SobellSobolSocoraSOE
SokolSolarSolartronSolaSound
SoldanoSolectricSoltonSommerkamp
SonaSonarSonatelSonocraft
SonolorSonoraSony ;AustraliaSound City
Sound MirrorSound View MarineSoundSoundcraft
SoundesignSovtekSparks WithingtonSparton
SpatzSpencer WestSpencerSpezial
SpicaSpidolaSpiegelSpika
SplawnSplitdorfSpragueSRA
SRTStairs WintersStancorStandard Radio Telefon
StandardStandelStanleyStar Raider
StarStarckStargStark
StartfordStartonStassfurtStaudigl
STC ;AustraliaSteelmanSteiniteStella ;New Zealand
StenodeStereo FullStereoStereoSound
SterlingSternStewart RadioStewart Turner
Stewart WarnerStingerStory ClarkStrad
StratfieldStraussStrawberry BlondeStrobotuner
Stromberg CarlsonStudebakerStudiomasterStuzzi
SudfunkSunbeamSundownSunn
SuperiorSuperstarSupertoneSuprem
SupremeSuproSvenska Radio AktiebolagetSvetlovodsk
SwanSwirluxSWRSylvania
SymphonyTaffetTakTalk-a-Phone
TandbergTandyTannoyTapco
TascamTasmaTatungTaylor
TCATCETEACTech
TechnicsTeclemitTectronixTefag
TefiTeiscoTekadeTekelec
TektronixTele KingTele ToneTelechron
TelecoinTeledyneTelefunkenTelephone
TelequipmentTeletonTeletronTelevian
TelevisionTraining InstituteTelsenTempleTempleTone
TempovoxTentoTertaTesla
TexanTHDThermThomson
ThomsonHoustonThordarsonThornThroens
TITiffany ToneTimeElectronicsTitan
TMCTMKToddTokyo HY Labs
TomThumbTonomacTopecoTophat
TornTornisterTorotorTorres
ToshibaToshibaManualTrace ElliotTrader
TradioTrainwreckTrans ArenaTransatlantic
Transformer CorpsTransitoneTransmission ProductsTransvision
TravellerTravlerTraynorTriangle
TricityTrimaxTrioTriplet
TrixTRKTropic AireTroubador
TroyTrue ValueTruetoneTruphonic
TruvoiceTruVoxTUACTurner
Tyrman ElectricUcoaUherUKW
UltraUltradyneUltramarUnda
UnicUnicordUnidenUnited Air Cleaners
United Motor ServiceUnited MotorsUnited RecordingUnited Reproducers
United ReproductionUnitedUnitraUniversal Battery
UniversalUniversumUnivoxUnKnown
US ElectricUS RadioUS TelevisionUSAF
UtahUTCV LectricalValco
ValiantValradioVan Der MolenVandyke
VarleyVEBVEFVega
VelodyneVickersVictorVictoreen
Video CorporationVideodyneVidorView
ViewtoneVikingVision Research LabsVM
VocolineVoice of MusicVolksVolkswagen
VolmarVoronezhVoxVoxson
VSEVWWacoWaldSchidt
WalgreenWalker George WWalterWaltham Standard
WalthamWanYongWardWare
WarnerWarwickWatermanWatkins
WattWattersonWaveTekWayfarer
WayneKerrWBWebcorWebster
WecoWegaWells GardnerWEM
WestburyWestern Air PatrolWestern AutoWestern Electric
Western RoyalWesternWestinghouseWestminster
WestonWestoneWextarkWeymouth
WeyradWharfedaleWhite IbbotsonWhite
WhiteleyWhitleyWholesaleWiking
WilcoWilcox GayWillardWilliam J Murdock
WillysWincoWindsorWings
Wireless SetWireRecorderWoolarocWorkrite
World RadioWQXRWRLWT Grant
WT KnottWundercartWurlitzerXtal
YaesuYamahaYorkYorkville
ZaneyZanusiZaporizhzhyaZenith
ZenitronZentroZephyrZetavox